HOME   LIST
‹–   –›

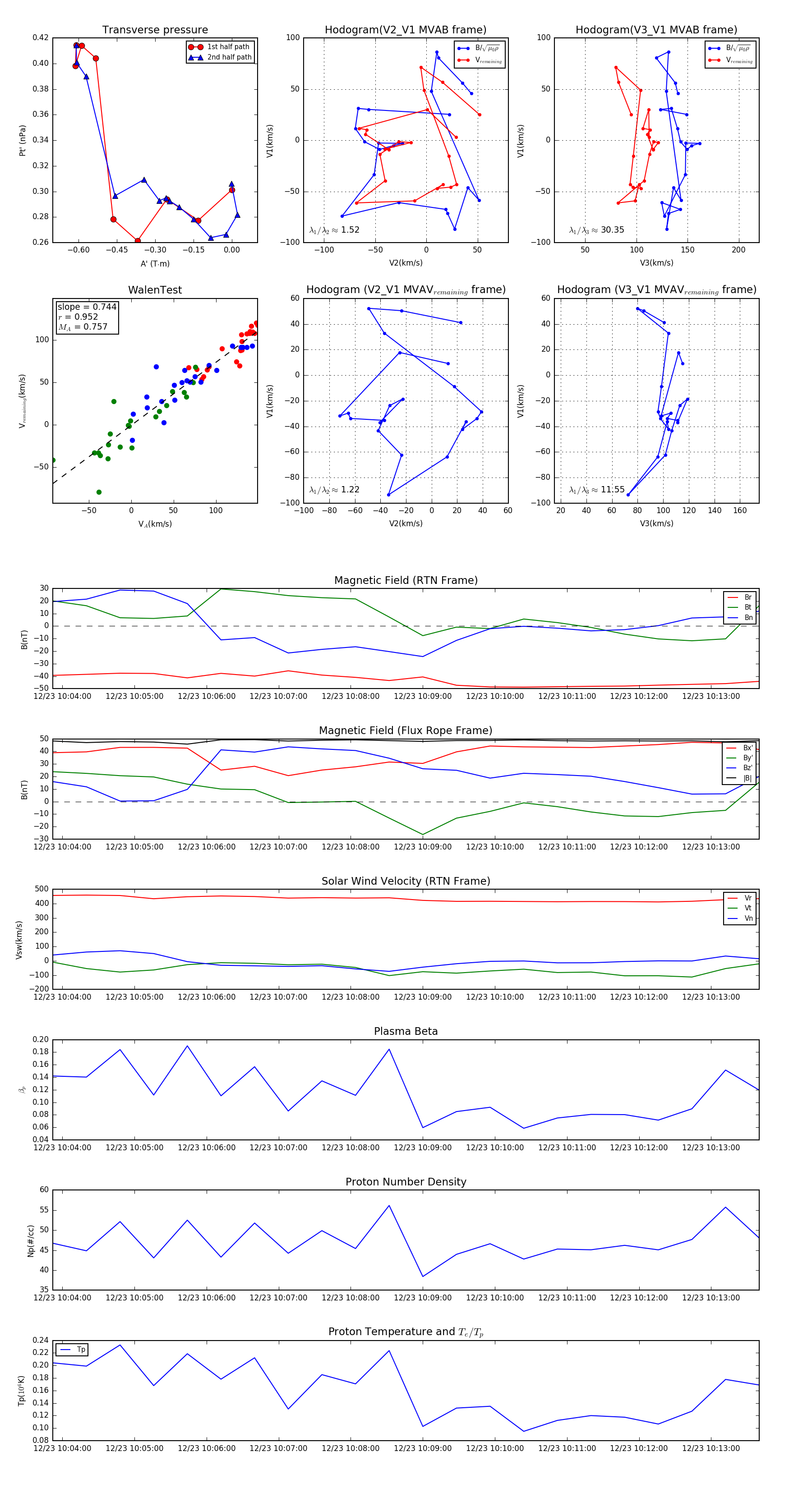
Flux Rope in 2023

Flux Rope Event 2023-12-23 10:03:52 ~ 2023-12-23 10:13:40 (589 seconds)


plot