HOME   LIST
‹–   –›

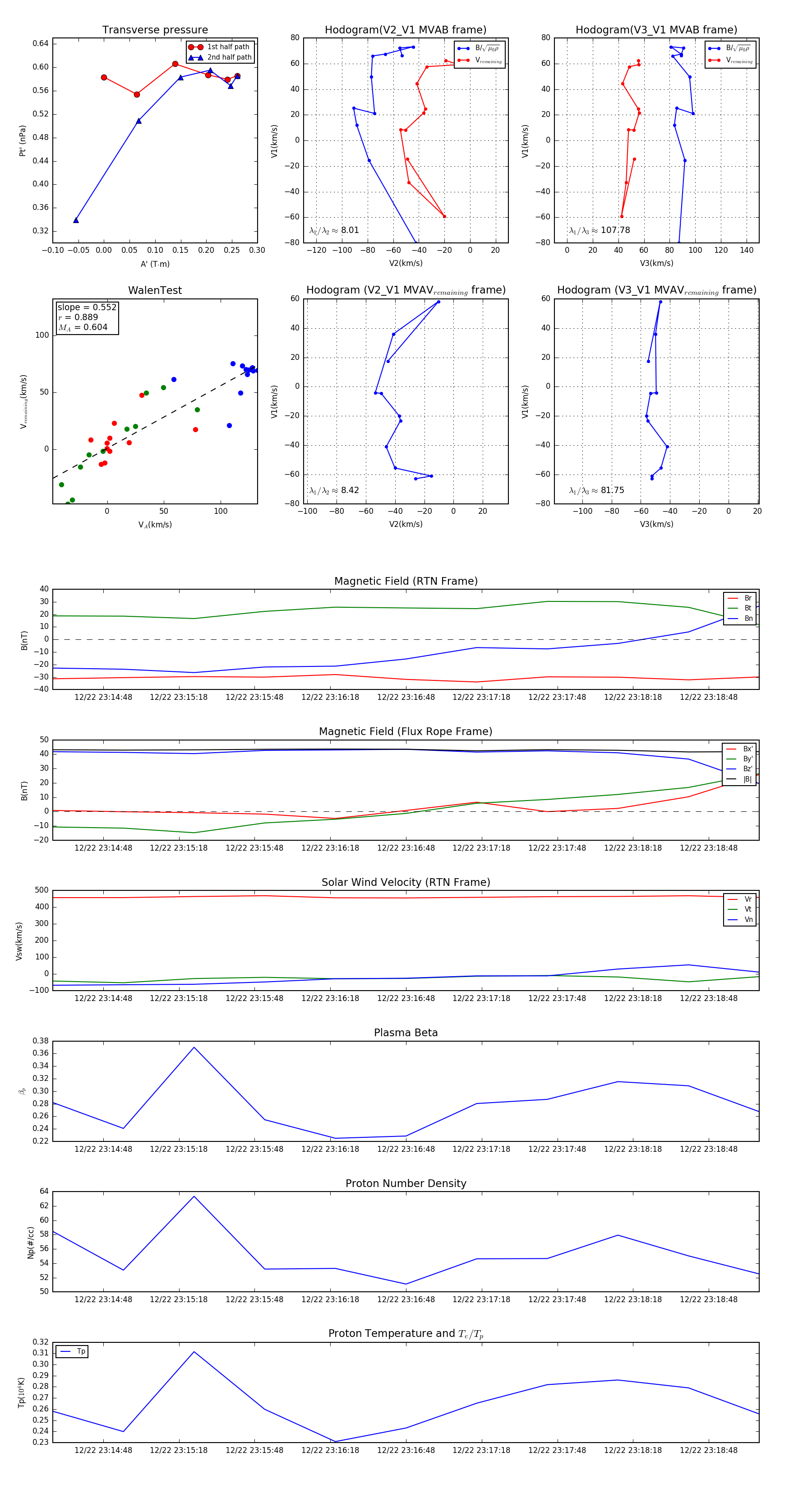
Flux Rope in 2023

Flux Rope Event 2023-12-22 23:14:28 ~ 2023-12-22 23:19:08 (281 seconds)


plot