HOME   LIST
‹–   –›

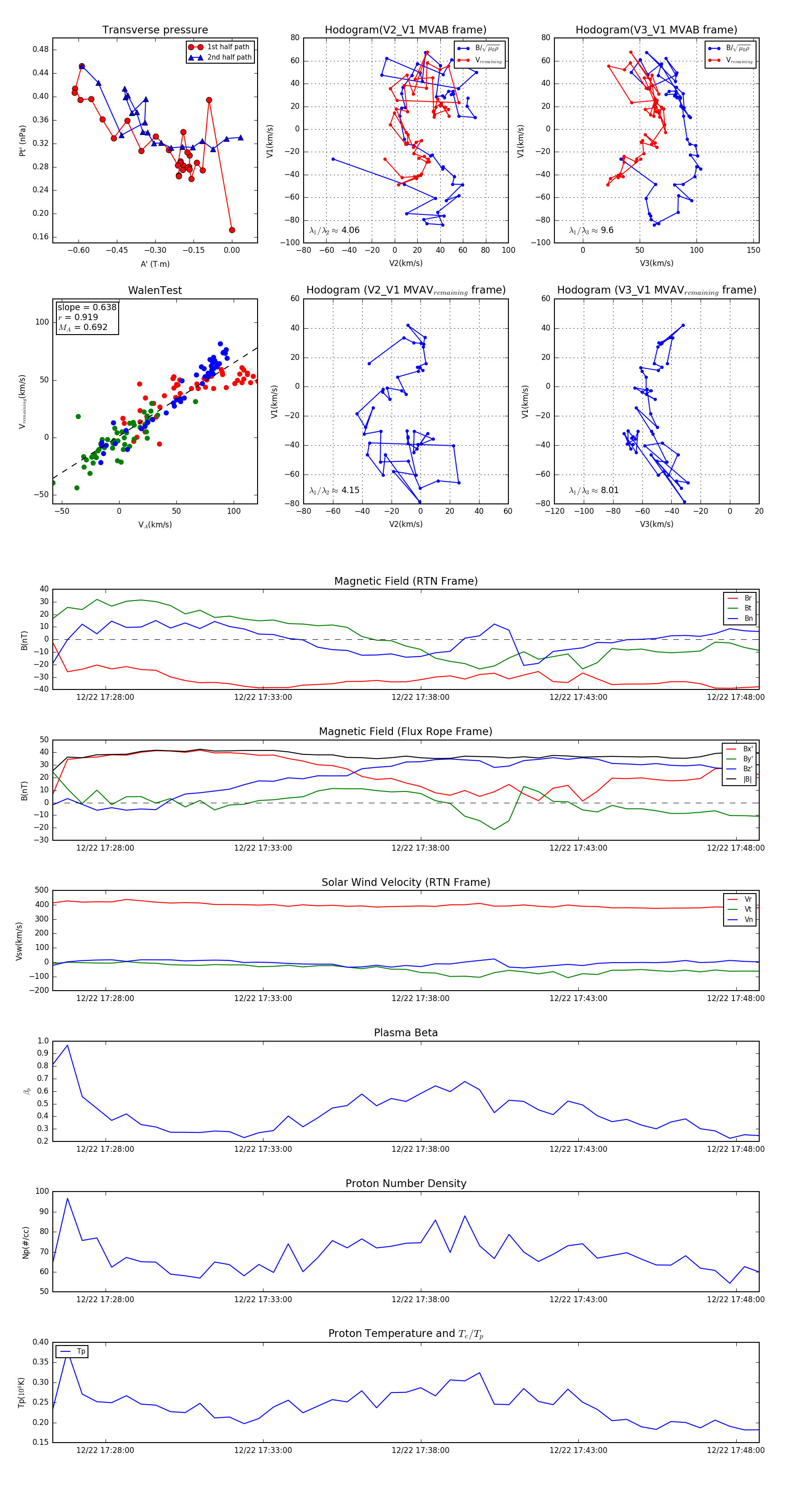
Flux Rope in 2023

Flux Rope Event 2023-12-22 17:26:20 ~ 2023-12-22 17:48:44 (1345 seconds)


plot