HOME   LIST
‹–   –›

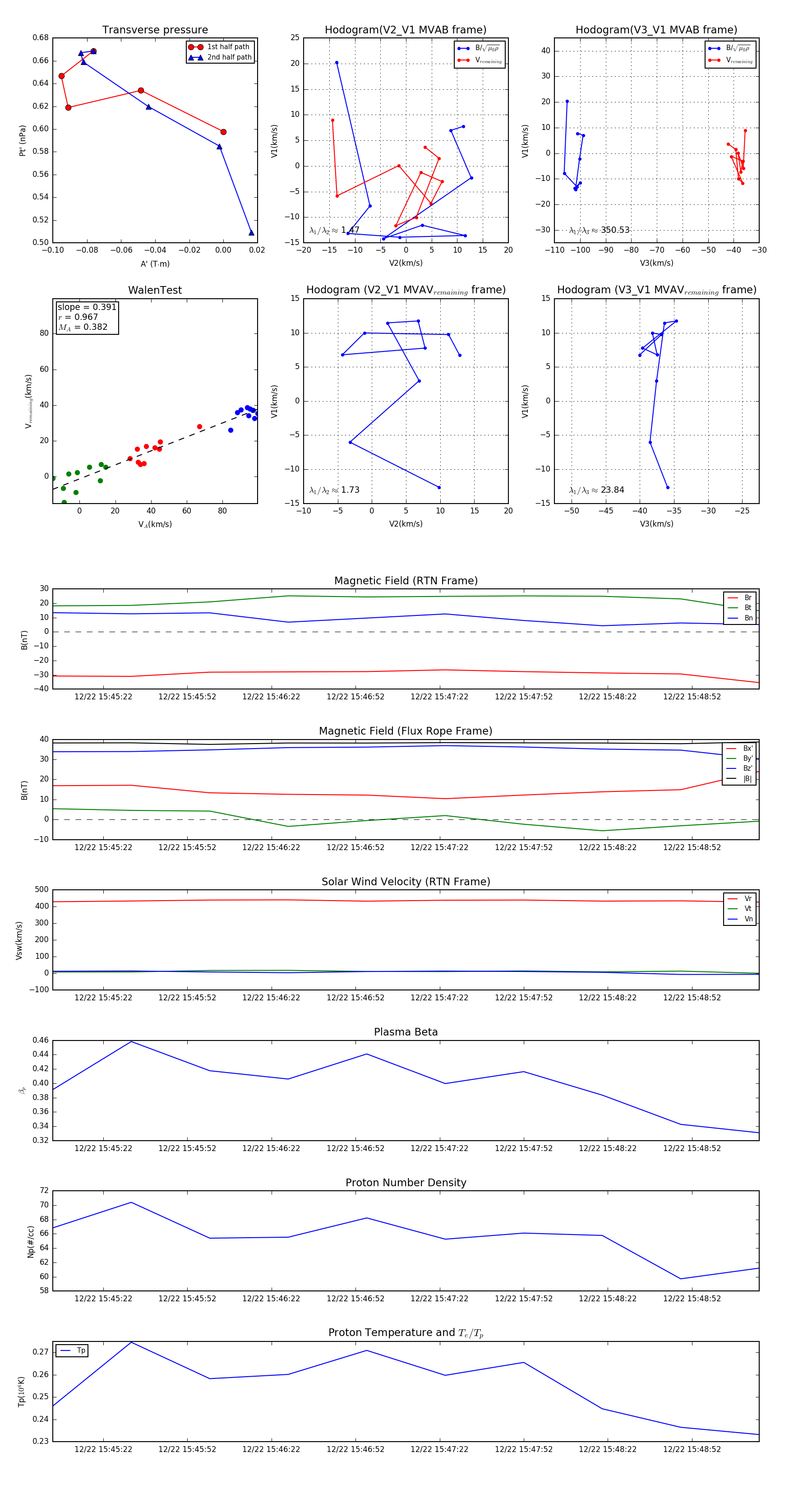
Flux Rope in 2023

Flux Rope Event 2023-12-22 15:45:04 ~ 2023-12-22 15:49:16 (253 seconds)


plot