HOME   LIST
‹–   –›

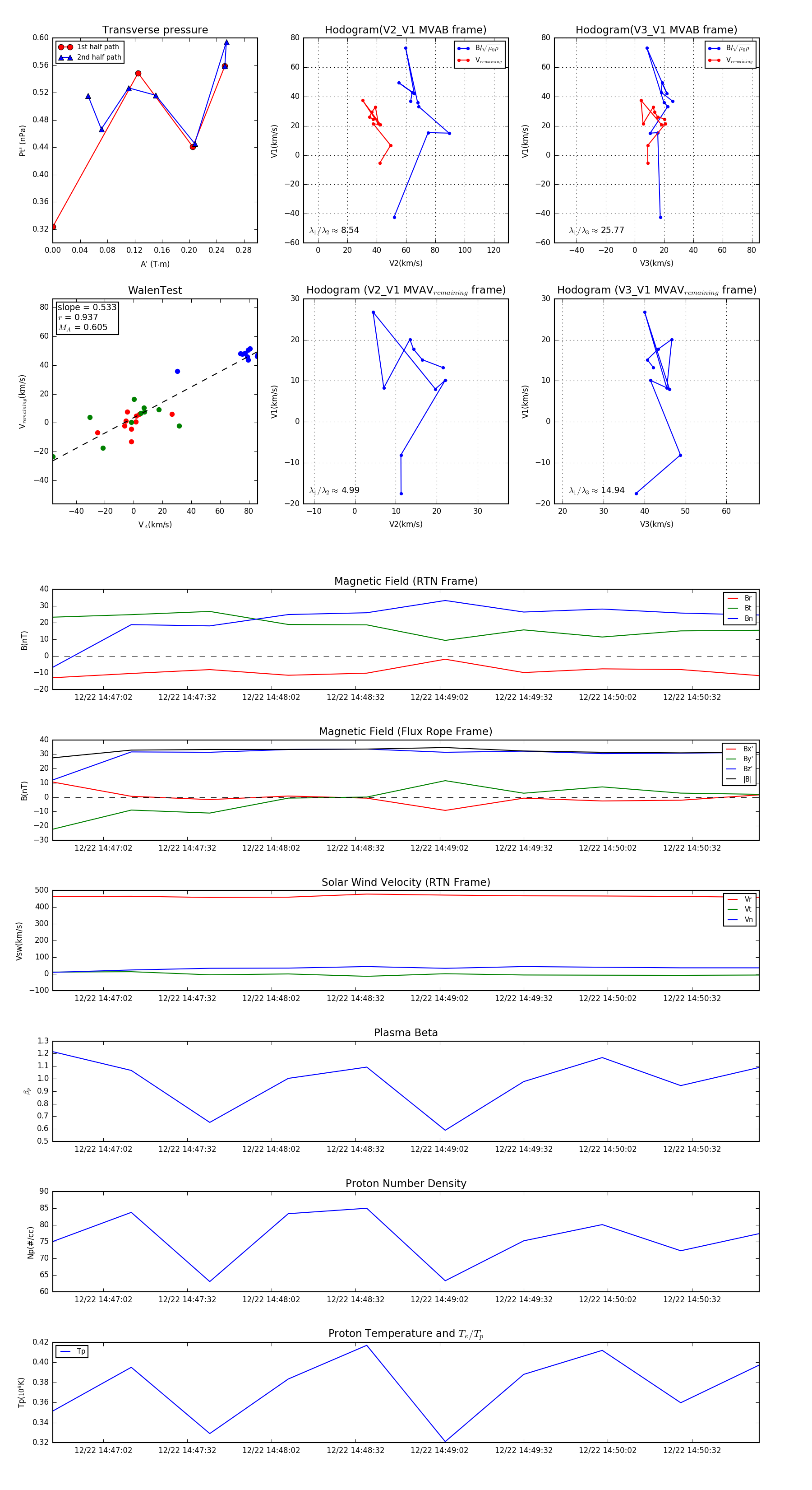
Flux Rope in 2023

Flux Rope Event 2023-12-22 14:46:44 ~ 2023-12-22 14:50:56 (253 seconds)


plot