HOME   LIST
‹–   –›

Flux Rope in 2023

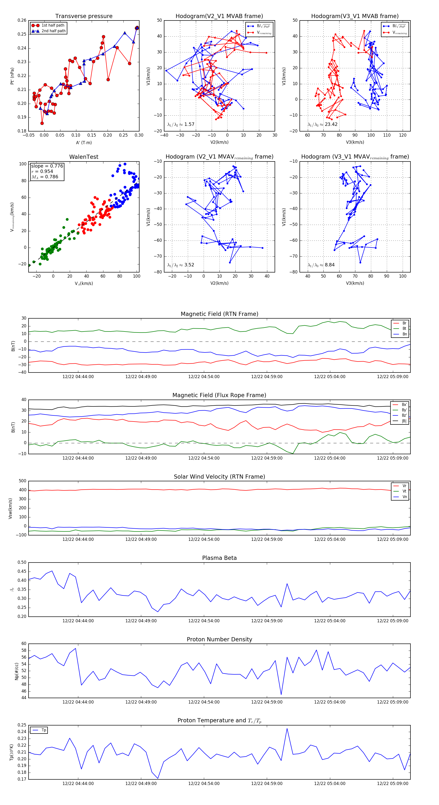
Flux Rope Event 2023-12-22 04:40:04 ~ 2023-12-22 05:10:24 (1821 seconds)


plot