HOME   LIST
‹–   –›

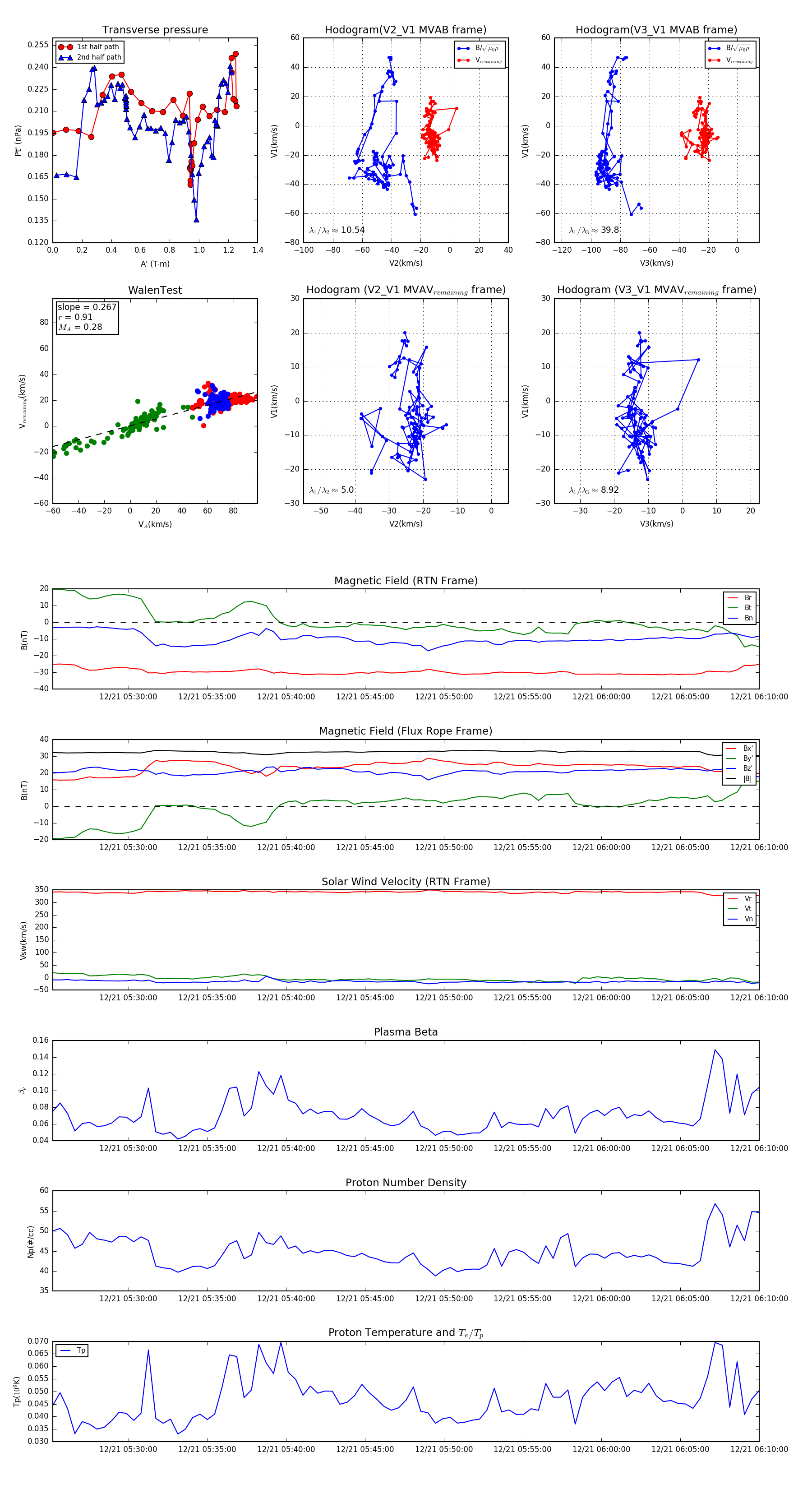
Flux Rope in 2023

Flux Rope Event 2023-12-21 05:25:12 ~ 2023-12-21 06:10:00 (2689 seconds)


plot