HOME   LIST
‹–   –›

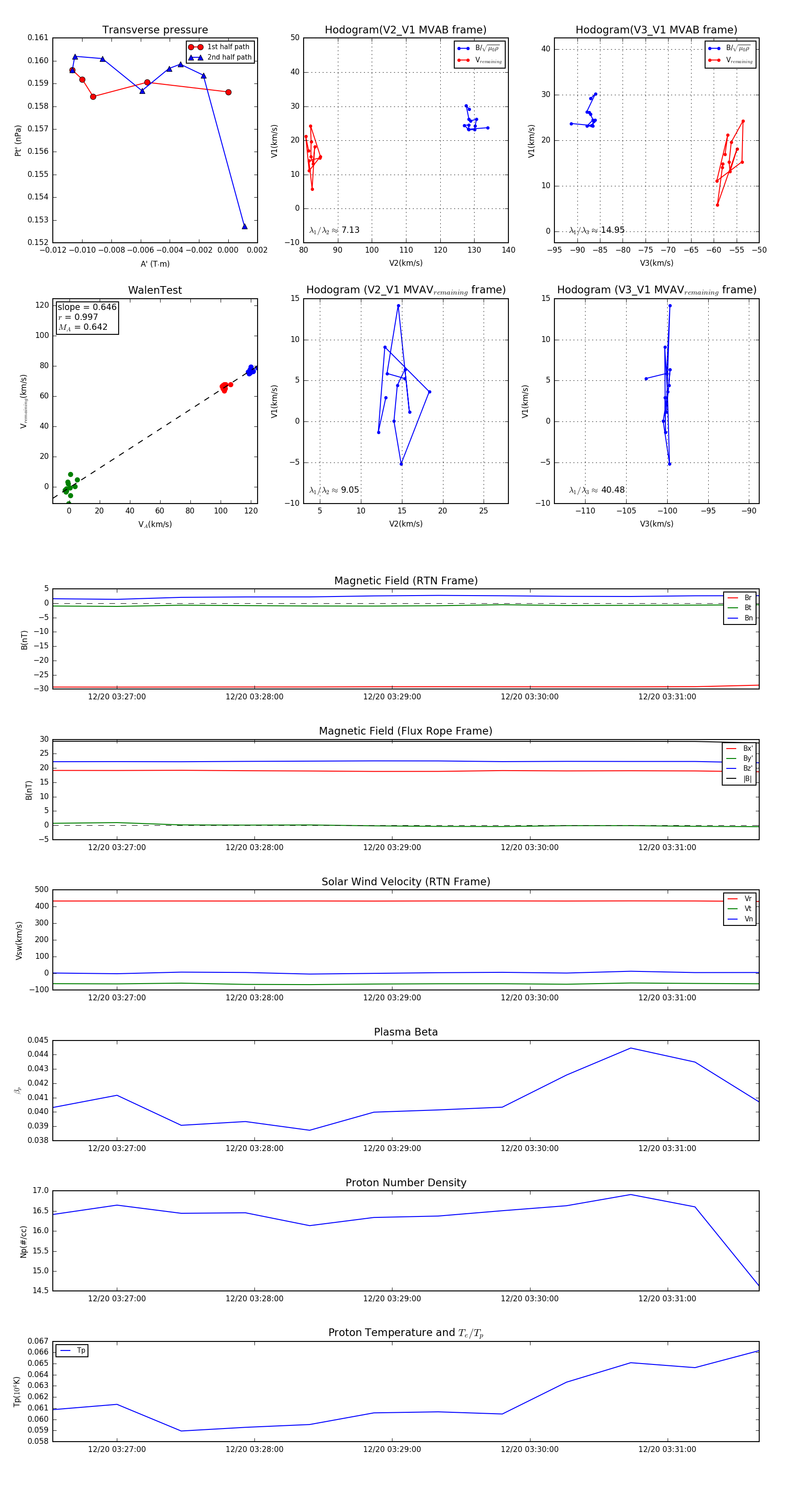
Flux Rope in 2023

Flux Rope Event 2023-12-20 03:26:32 ~ 2023-12-20 03:31:40 (309 seconds)


plot