HOME   LIST
‹–   –›

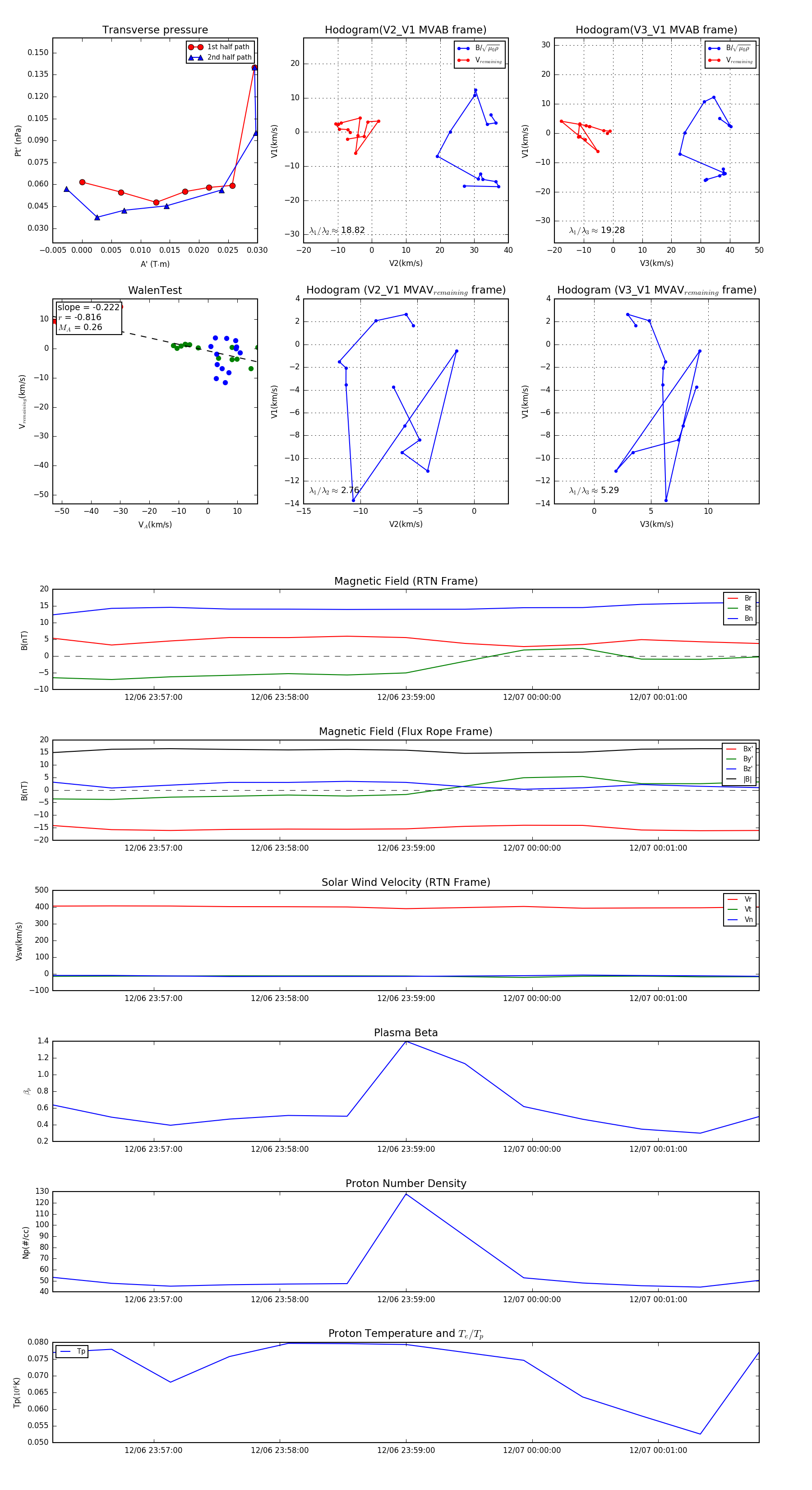
Flux Rope in 2023

Flux Rope Event 2023-12-06 23:56:12 ~ 2023-12-07 00:01:48 (337 seconds)


plot