HOME   LIST
‹–   –›

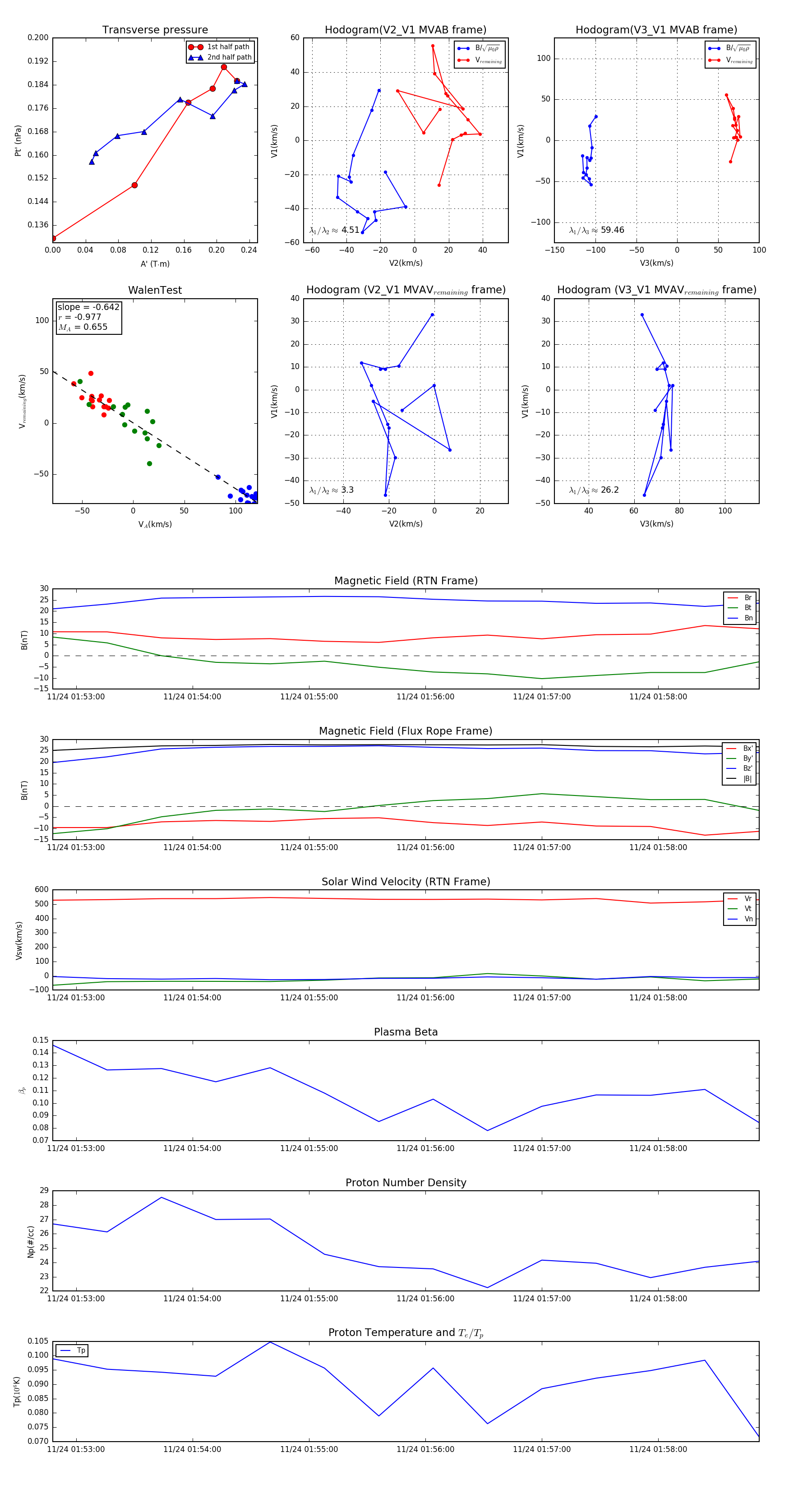
Flux Rope in 2023

Flux Rope Event 2023-11-24 01:52:48 ~ 2023-11-24 01:58:52 (365 seconds)


plot