HOME   LIST
‹–   –›

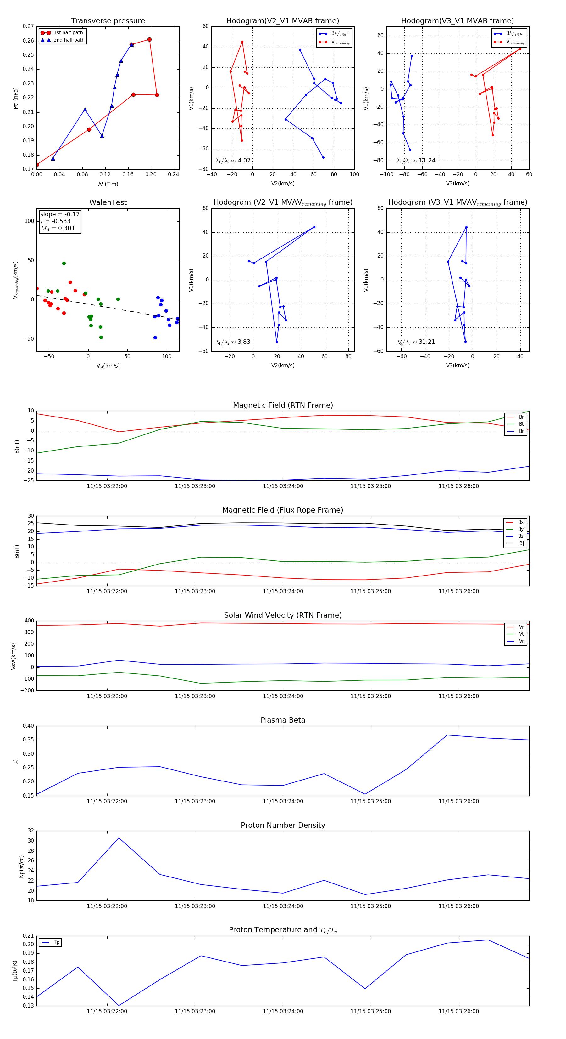
Flux Rope in 2023

Flux Rope Event 2023-11-15 03:21:12 ~ 2023-11-15 03:26:48 (337 seconds)


plot