HOME   LIST
‹–   –›

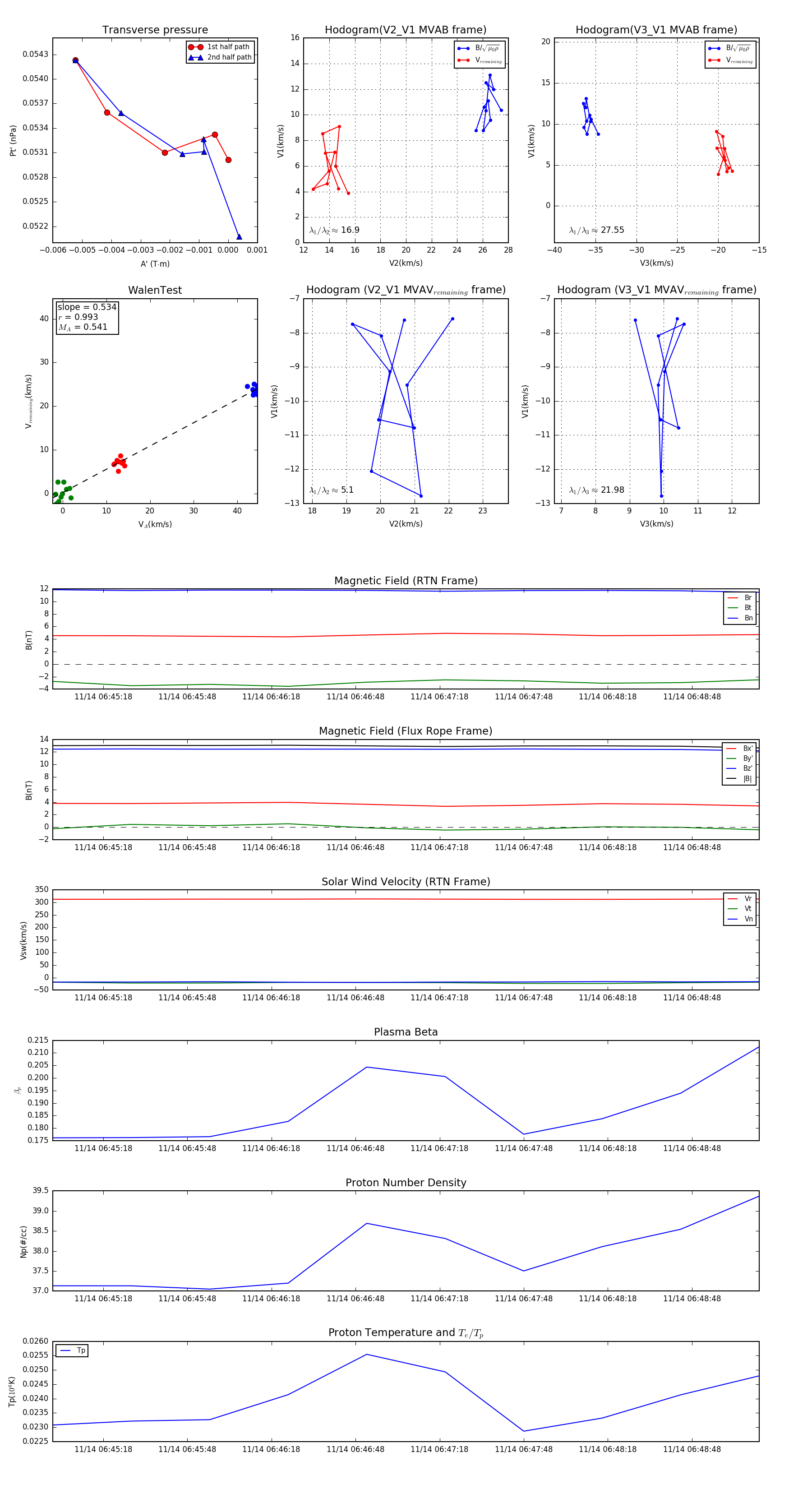
Flux Rope in 2023

Flux Rope Event 2023-11-14 06:45:00 ~ 2023-11-14 06:49:12 (253 seconds)


plot