HOME   LIST
‹–   –›

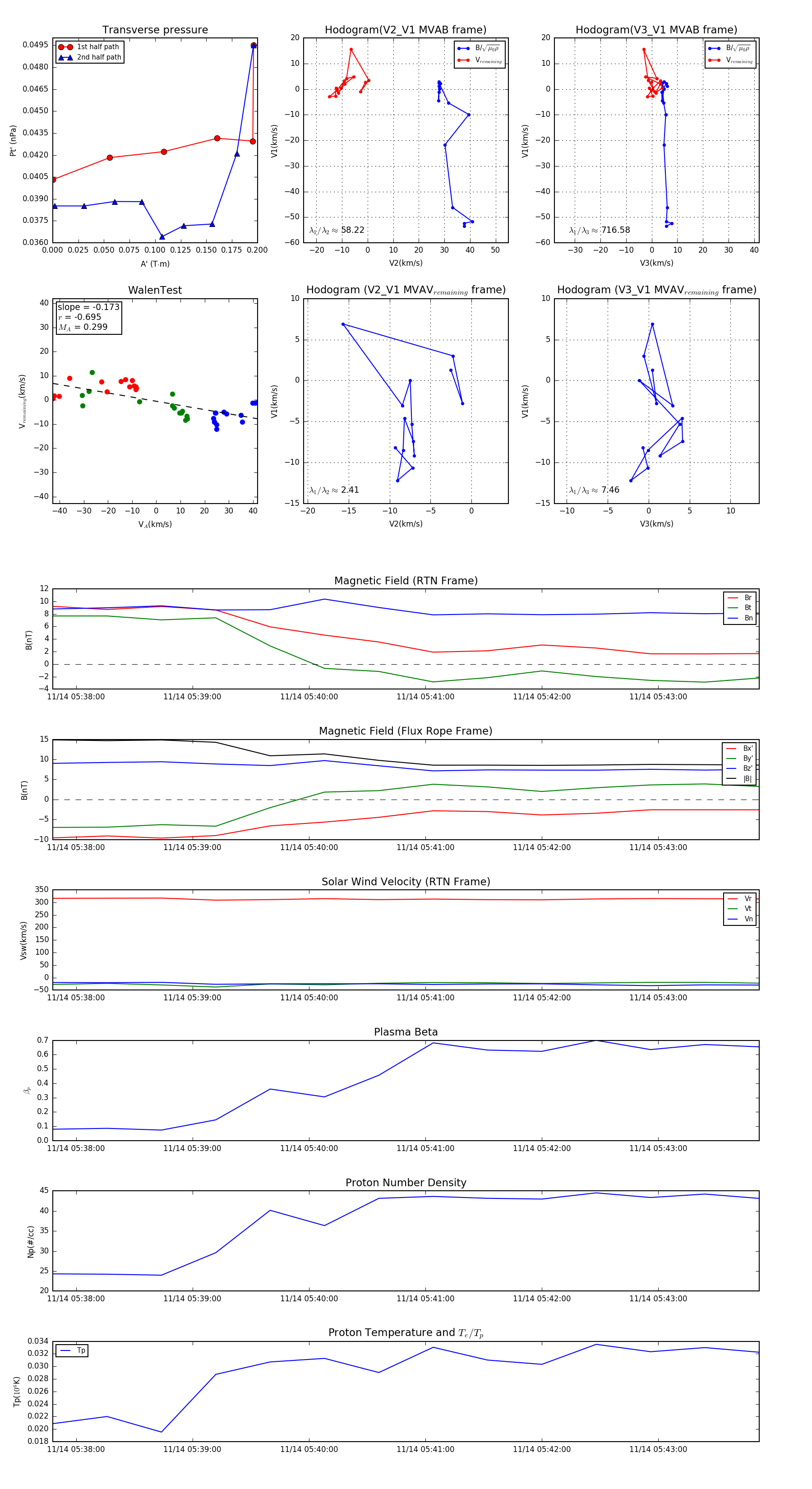
Flux Rope in 2023

Flux Rope Event 2023-11-14 05:37:48 ~ 2023-11-14 05:43:52 (365 seconds)


plot