HOME   LIST
‹–   –›

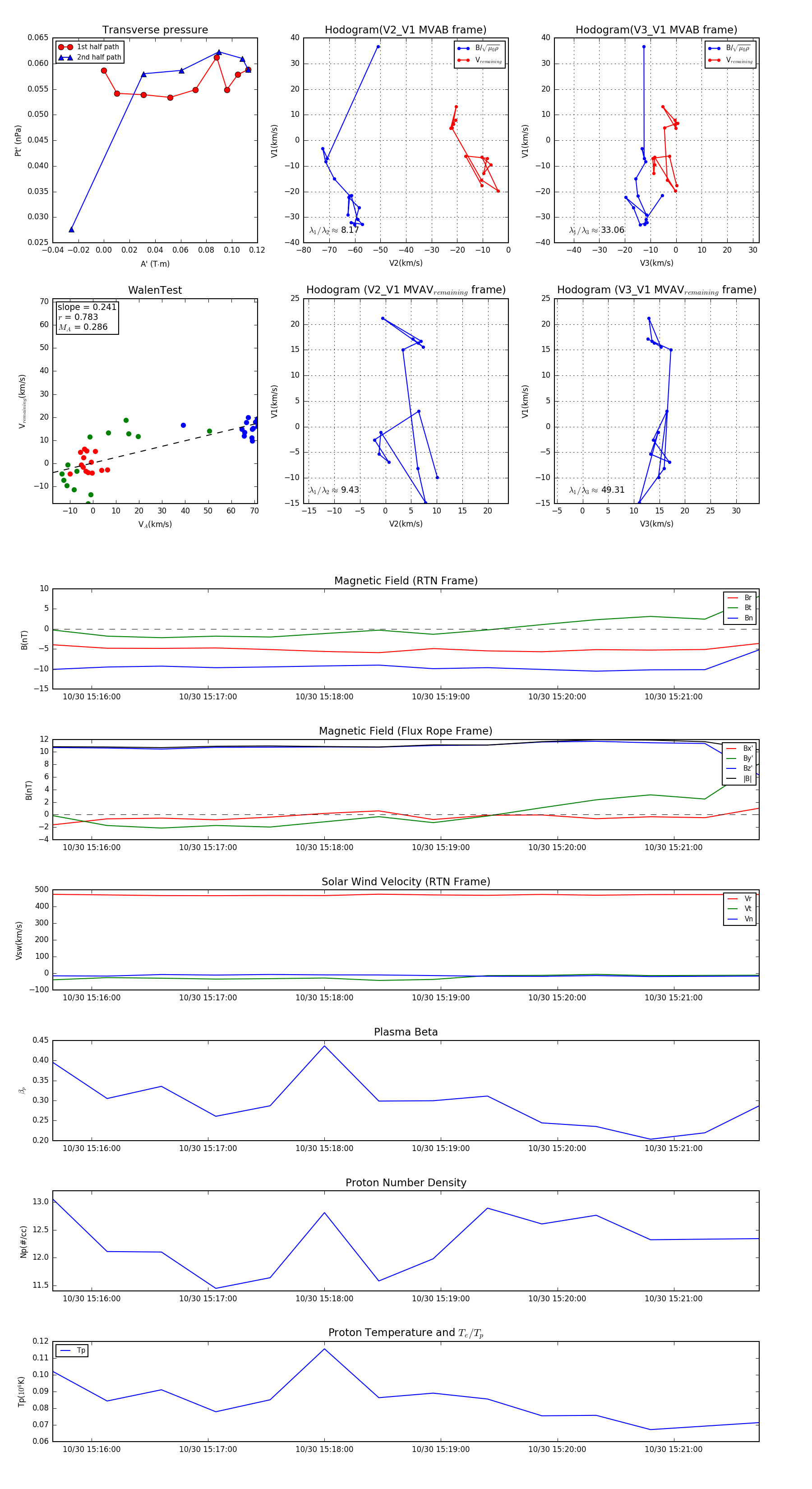
Flux Rope in 2023

Flux Rope Event 2023-10-30 15:15:40 ~ 2023-10-30 15:21:44 (365 seconds)


plot