HOME   LIST
‹–   –›

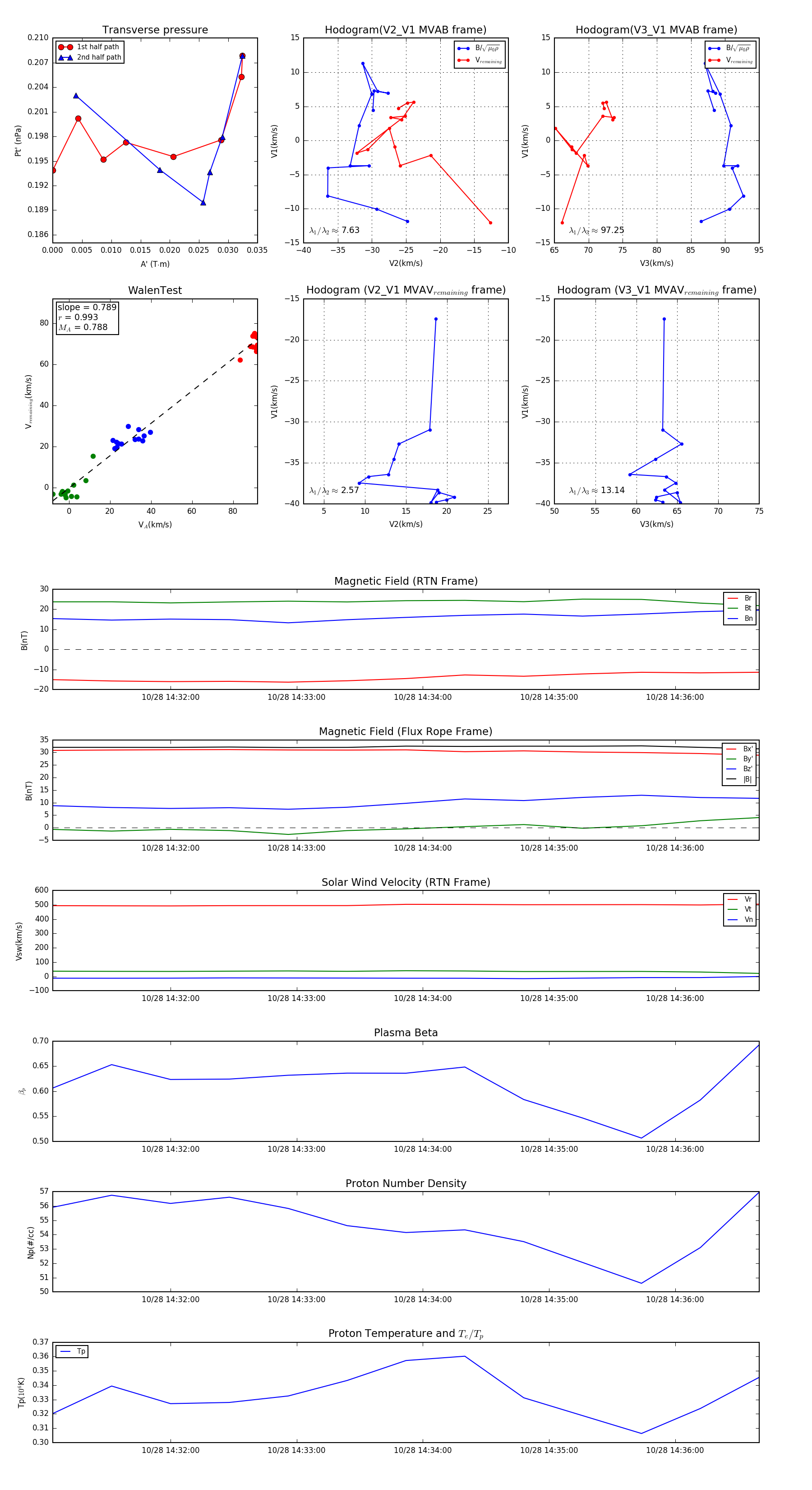
Flux Rope in 2023

Flux Rope Event 2023-10-28 14:31:04 ~ 2023-10-28 14:36:40 (337 seconds)


plot