HOME   LIST
‹–   –›

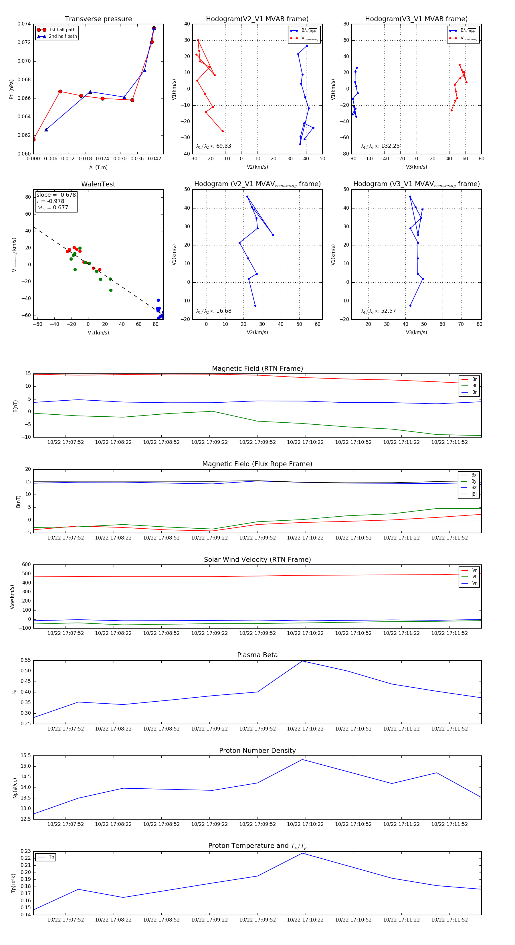
Flux Rope in 2023

Flux Rope Event 2023-10-22 17:07:32 ~ 2023-10-22 17:12:12 (281 seconds)


plot