HOME   LIST
‹–   –›

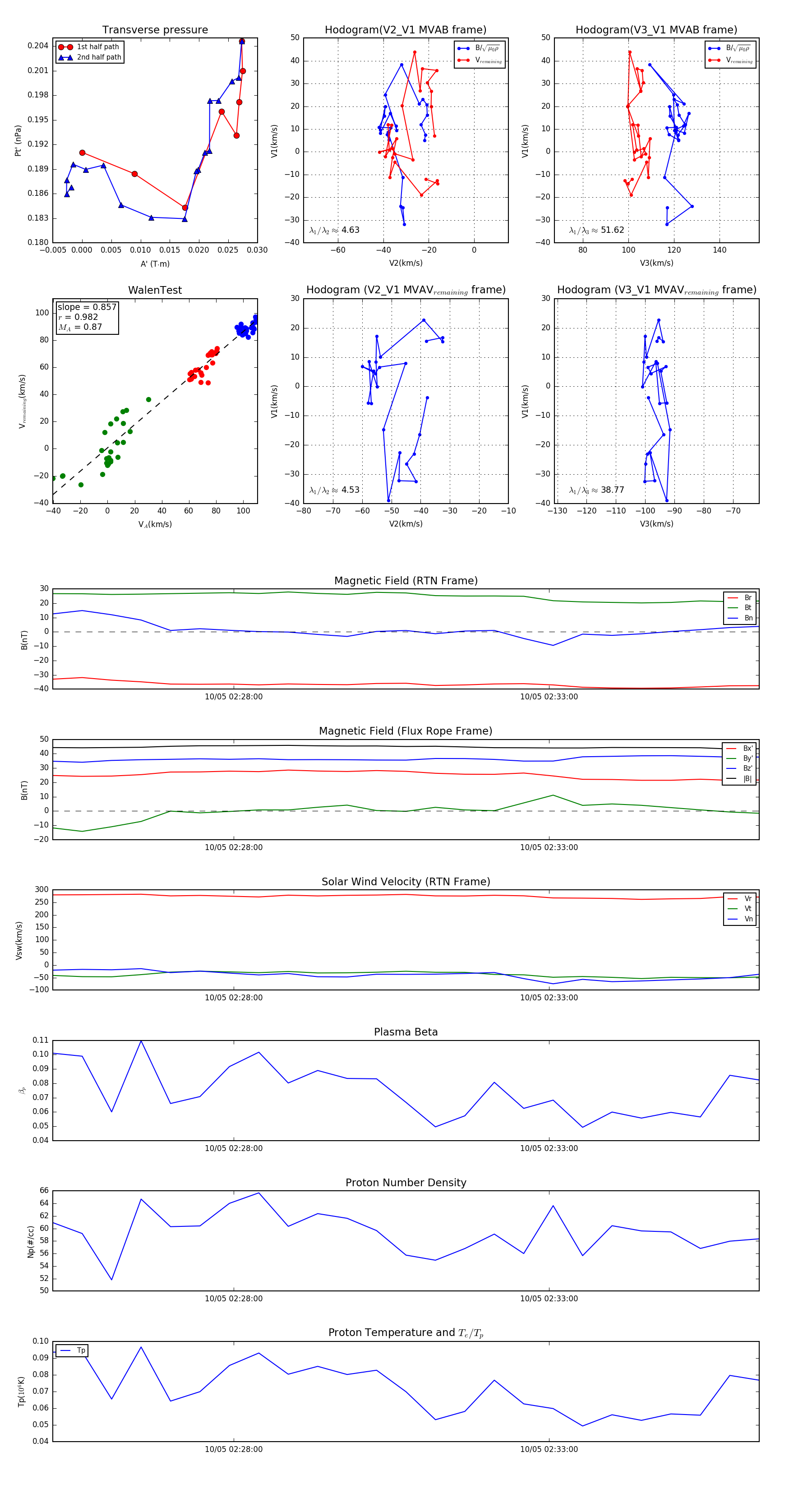
Flux Rope in 2023

Flux Rope Event 2023-10-05 02:25:08 ~ 2023-10-05 02:36:20 (673 seconds)


plot