HOME   LIST
‹–   –›

Flux Rope in 2023

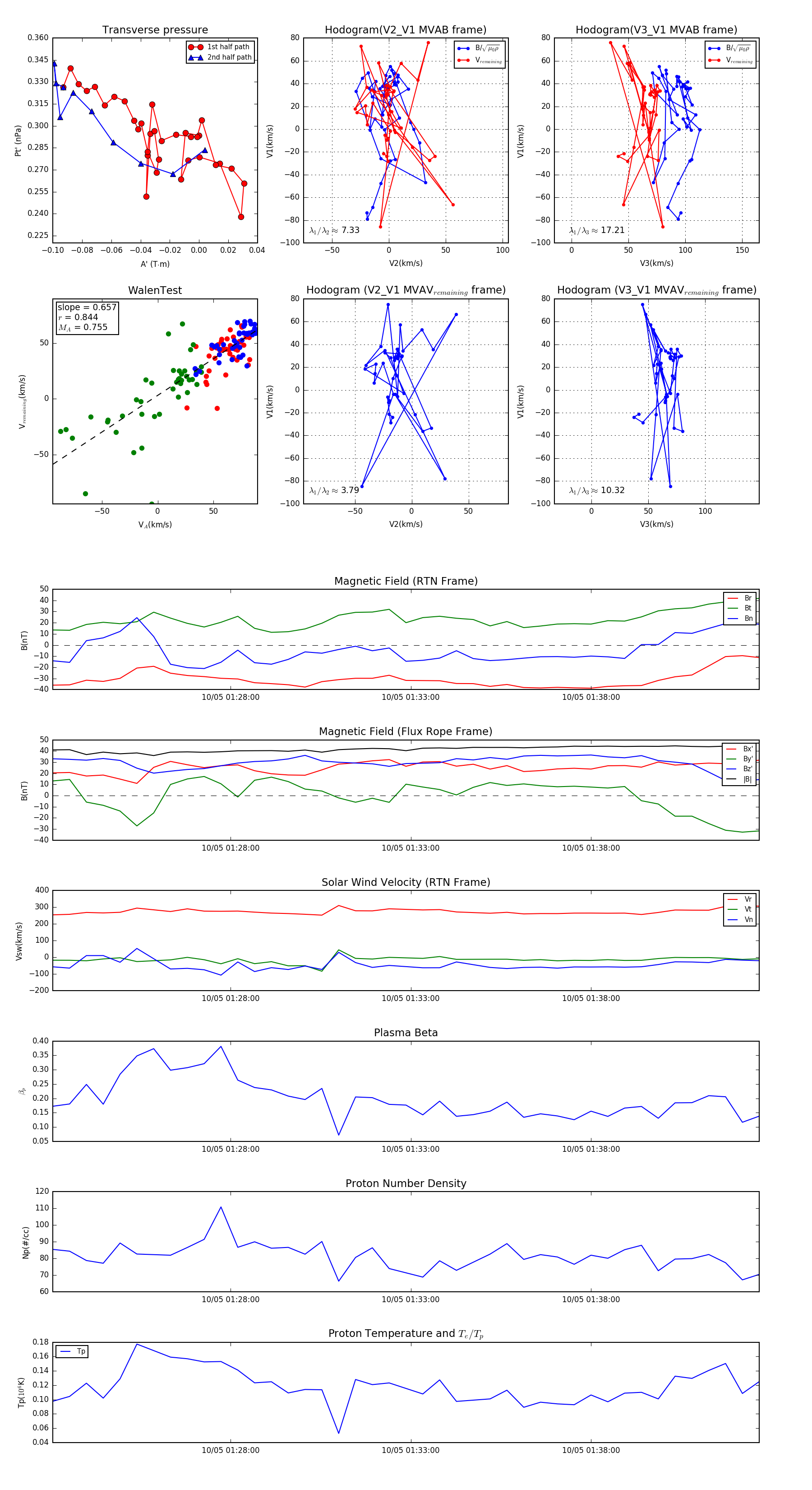
Flux Rope Event 2023-10-05 01:23:04 ~ 2023-10-05 01:42:40 (1177 seconds)


plot