HOME   LIST
‹–   –›

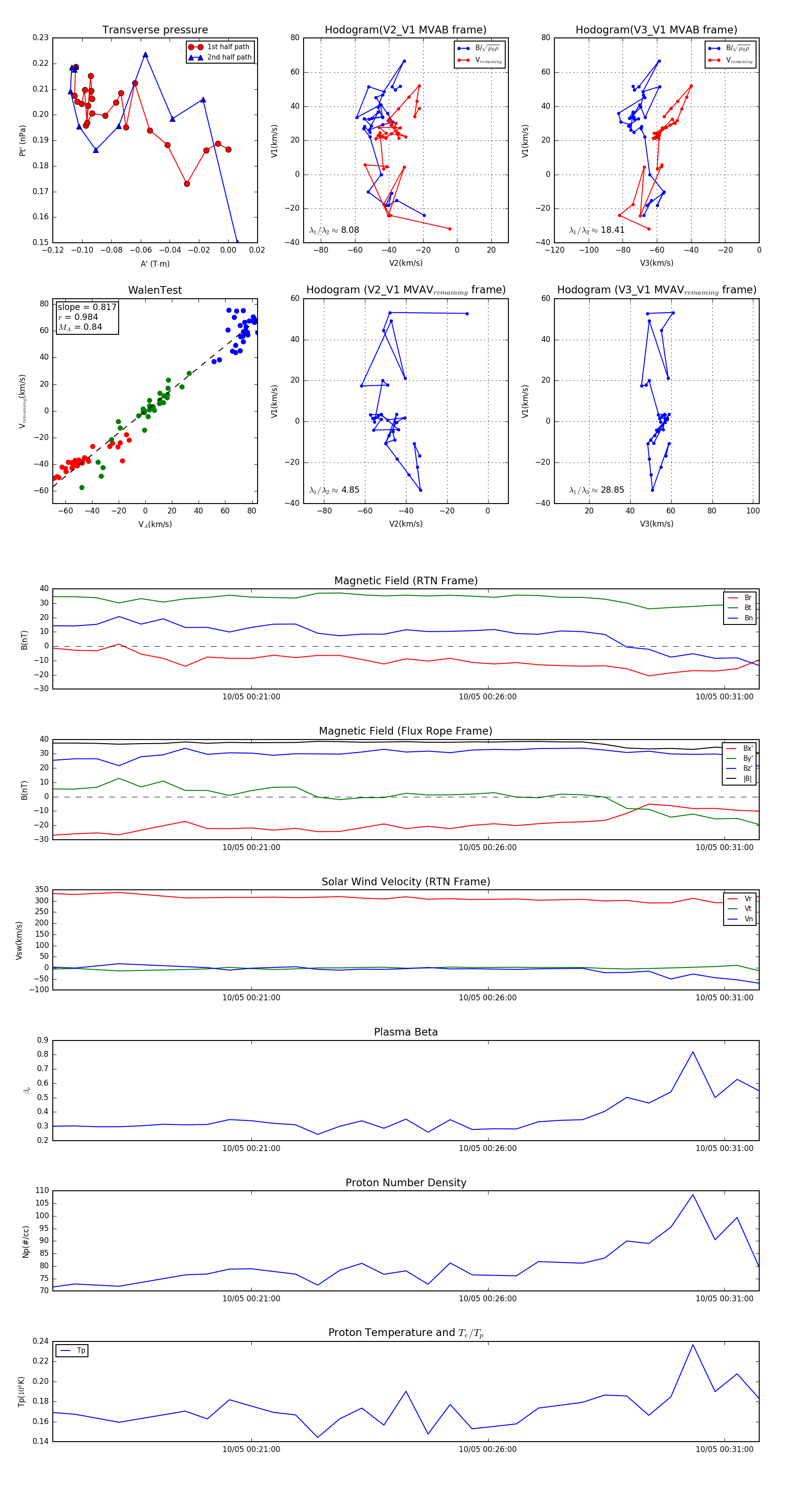
Flux Rope in 2023

Flux Rope Event 2023-10-05 00:16:48 ~ 2023-10-05 00:31:44 (897 seconds)


plot