HOME   LIST
‹–   –›

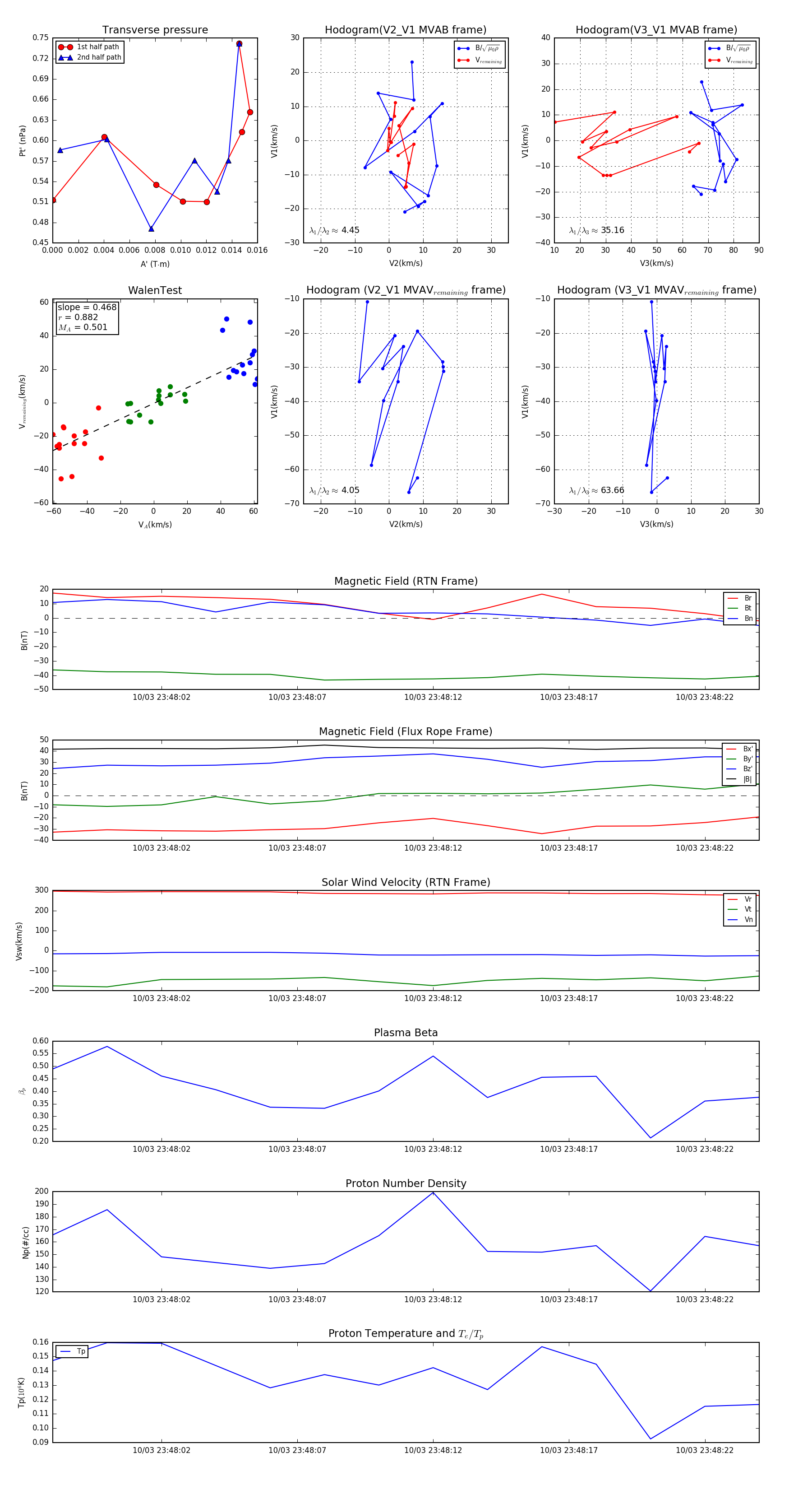
Flux Rope in 2023

Flux Rope Event 2023-10-03 23:47:58 ~ 2023-10-03 23:48:24 (27 seconds)


plot