HOME   LIST
‹–   –›

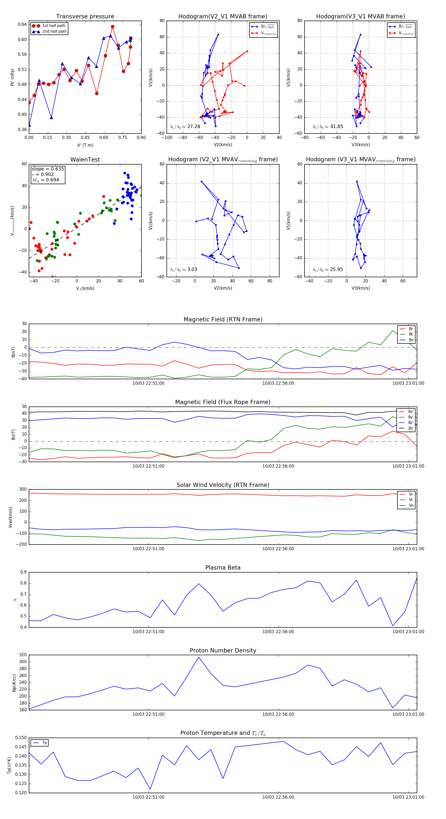
Flux Rope in 2023

Flux Rope Event 2023-10-03 22:46:24 ~ 2023-10-03 23:01:20 (897 seconds)


plot