HOME   LIST
‹–   –›

Flux Rope in 2023

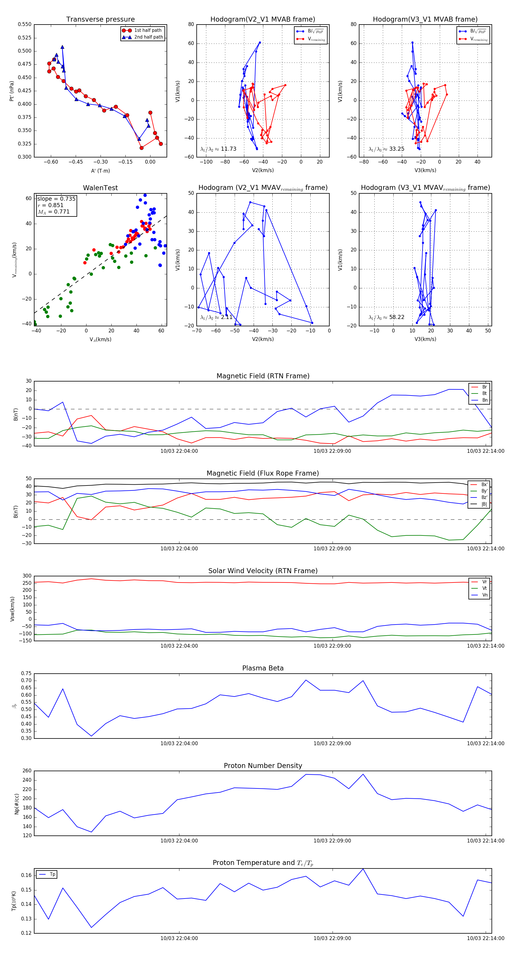
Flux Rope Event 2023-10-03 21:59:16 ~ 2023-10-03 22:14:12 (897 seconds)


plot