HOME   LIST
‹–   –›

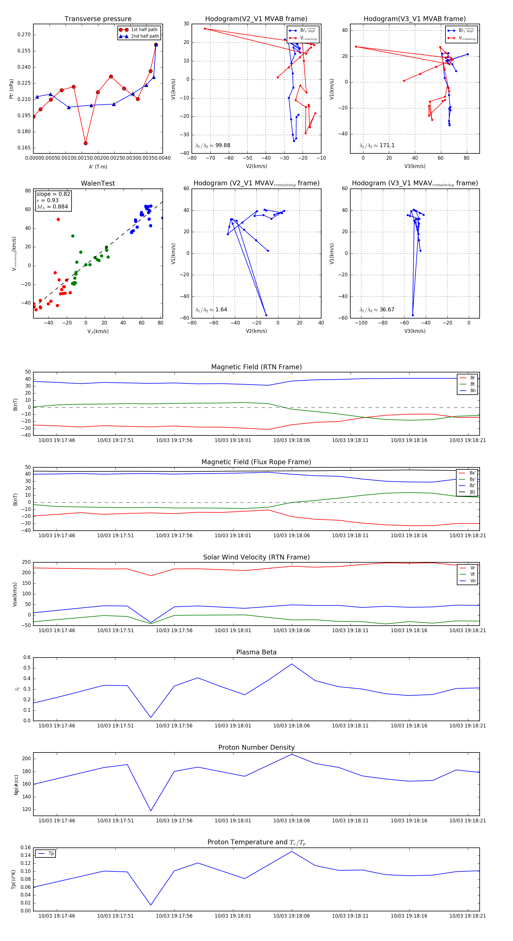
Flux Rope in 2023

Flux Rope Event 2023-10-03 19:17:44 ~ 2023-10-03 19:18:22 (39 seconds)


plot