HOME   LIST
‹–   –›

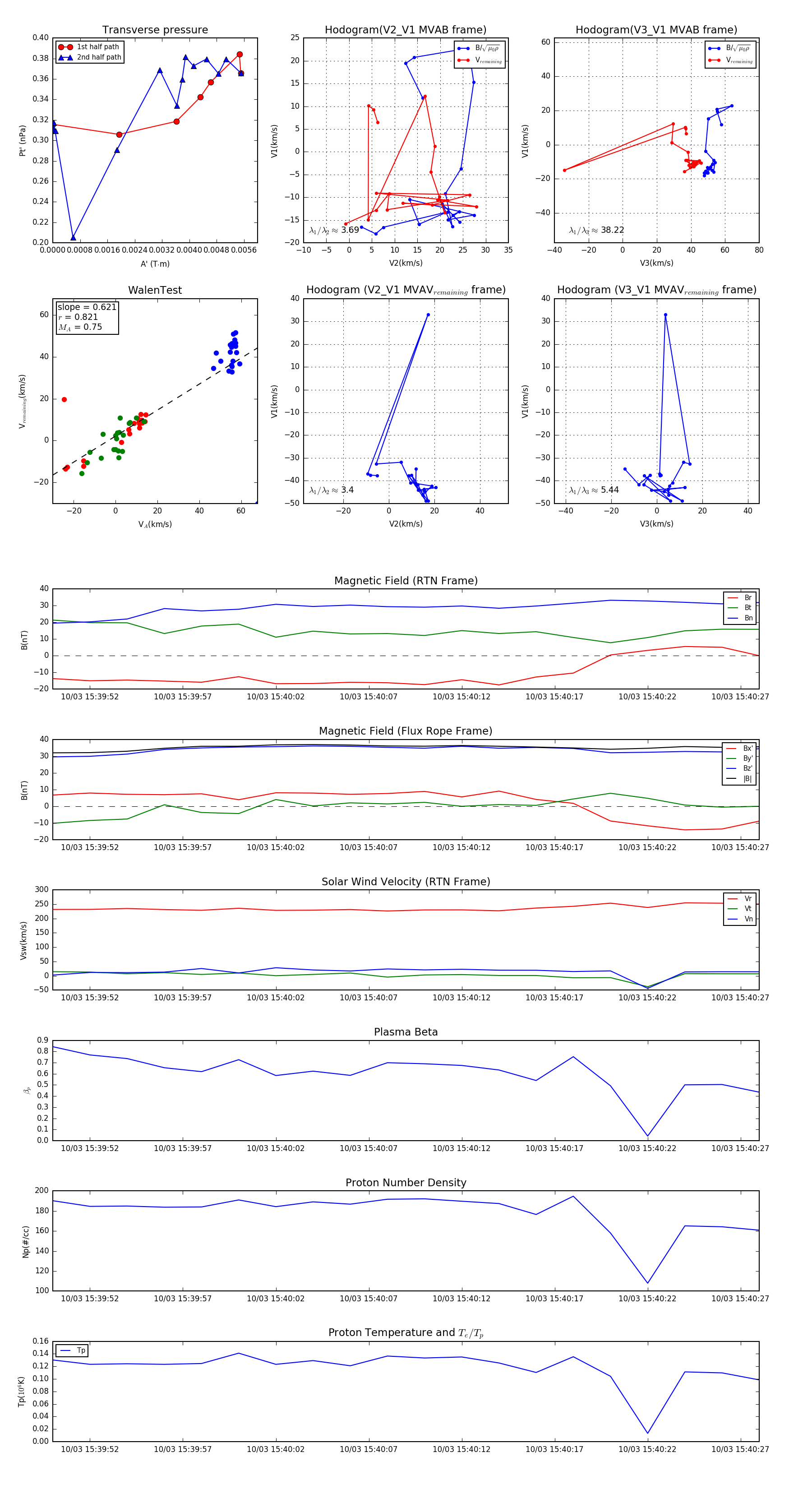
Flux Rope in 2023

Flux Rope Event 2023-10-03 15:39:50 ~ 2023-10-03 15:40:28 (39 seconds)


plot