HOME   LIST
‹–   –›

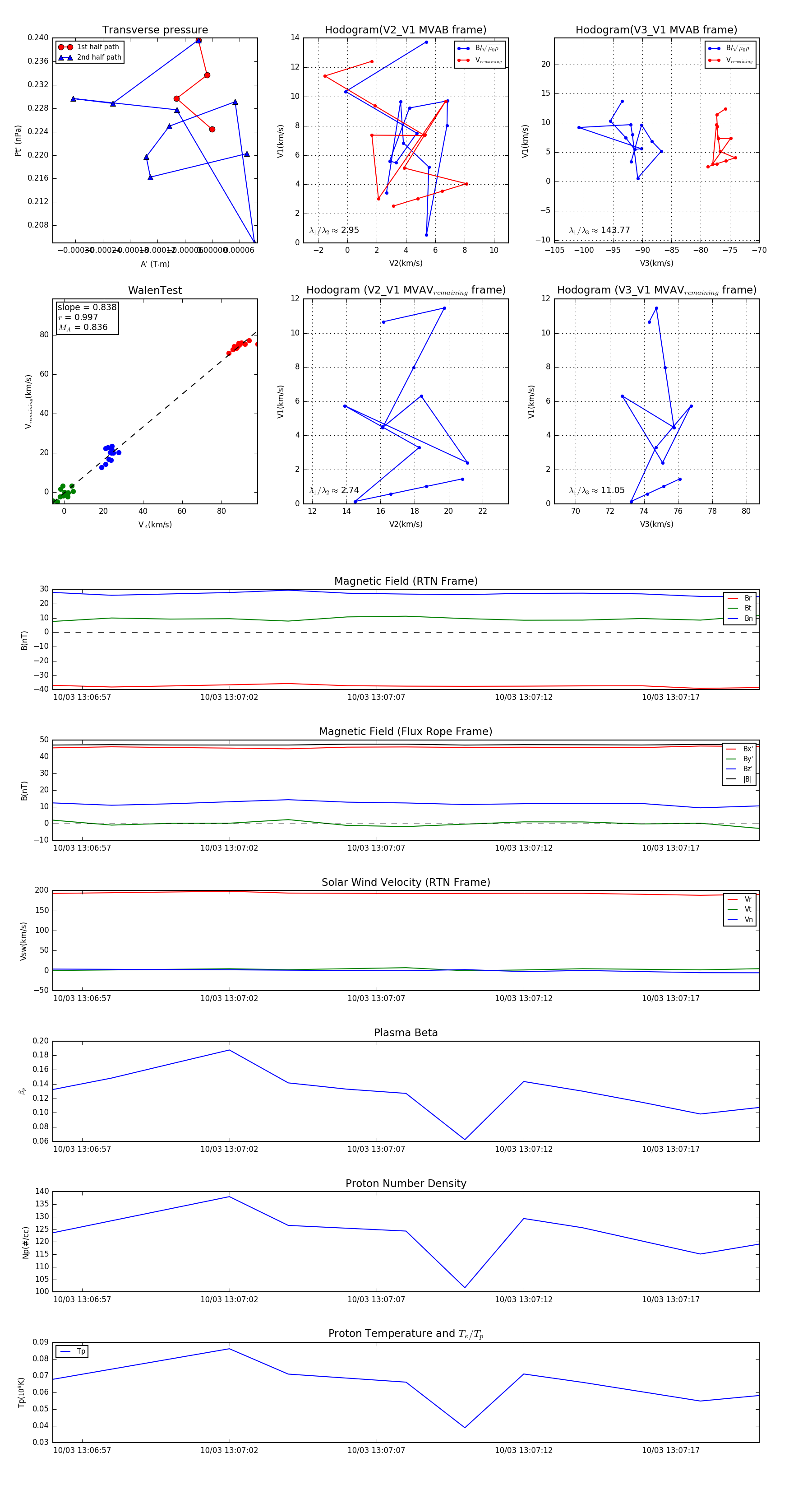
Flux Rope in 2023

Flux Rope Event 2023-10-03 13:06:56 ~ 2023-10-03 13:07:20 (25 seconds)


plot