HOME   LIST
‹–   –›

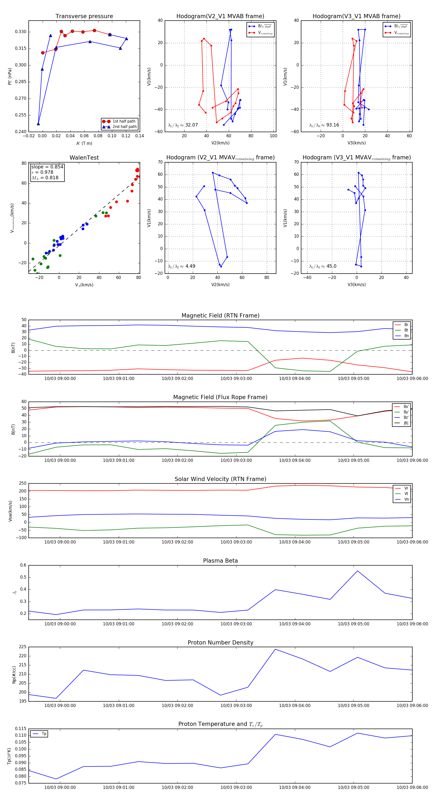
Flux Rope in 2023

Flux Rope Event 2023-10-03 08:59:28 ~ 2023-10-03 09:06:00 (393 seconds)


plot