HOME   LIST
‹–   –›

Flux Rope in 2023

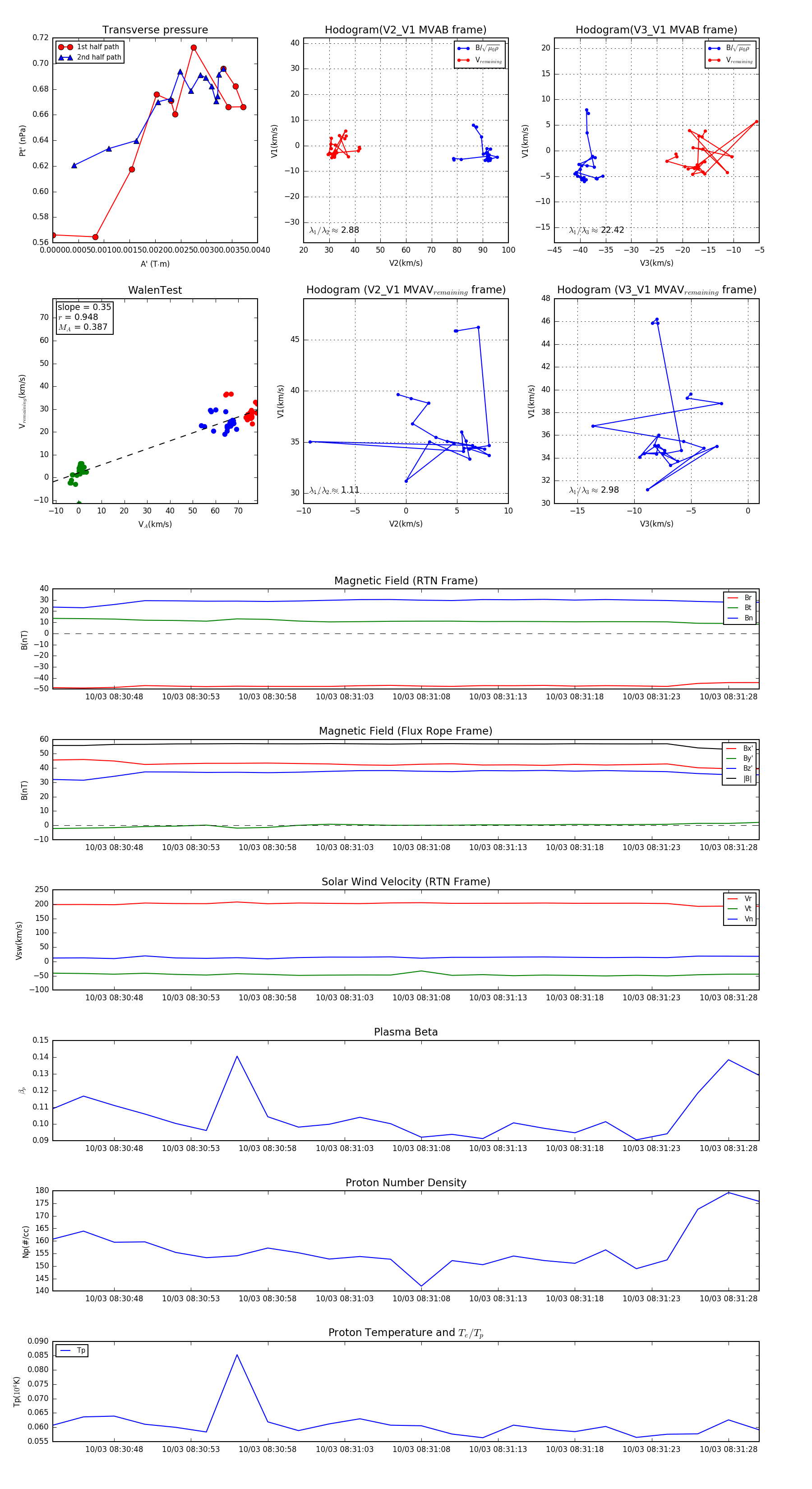
Flux Rope Event 2023-10-03 08:30:44 ~ 2023-10-03 08:31:30 (47 seconds)


plot