HOME   LIST
‹–   –›

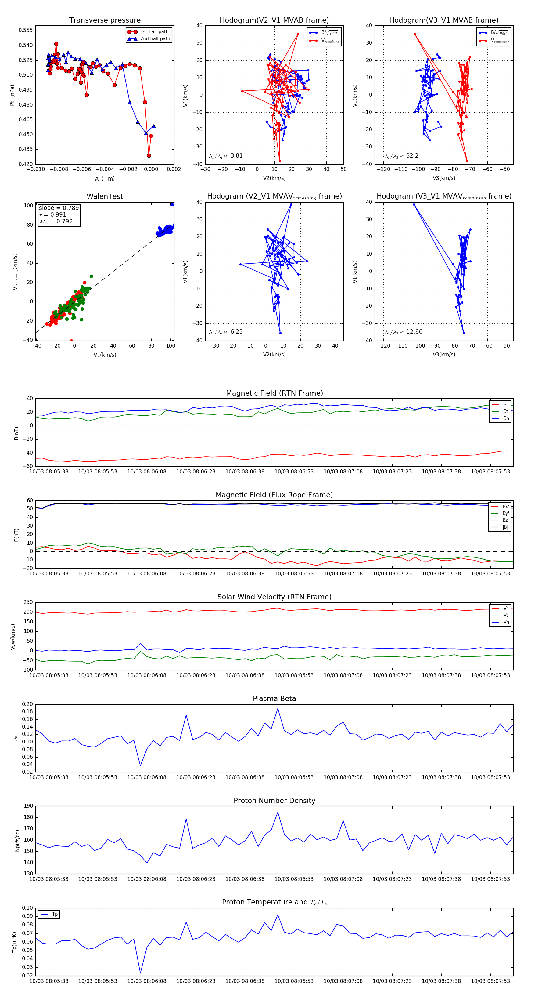
Flux Rope in 2023

Flux Rope Event 2023-10-03 08:05:34 ~ 2023-10-03 08:08:00 (147 seconds)


plot