HOME   LIST
‹–   –›

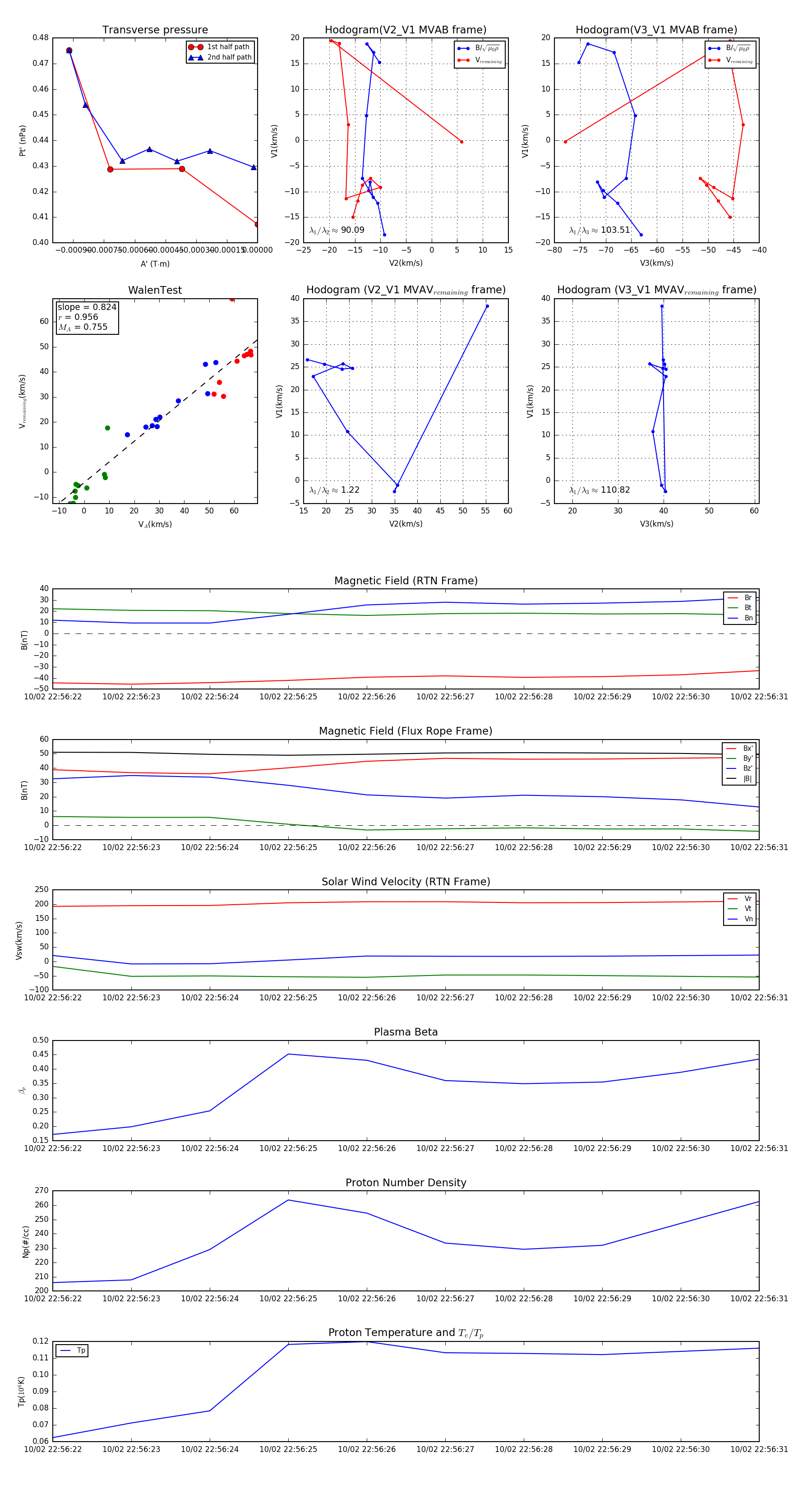
Flux Rope in 2023

Flux Rope Event 2023-10-02 22:56:22 ~ 2023-10-02 22:56:31 (10 seconds)


plot