HOME   LIST
‹–   –›

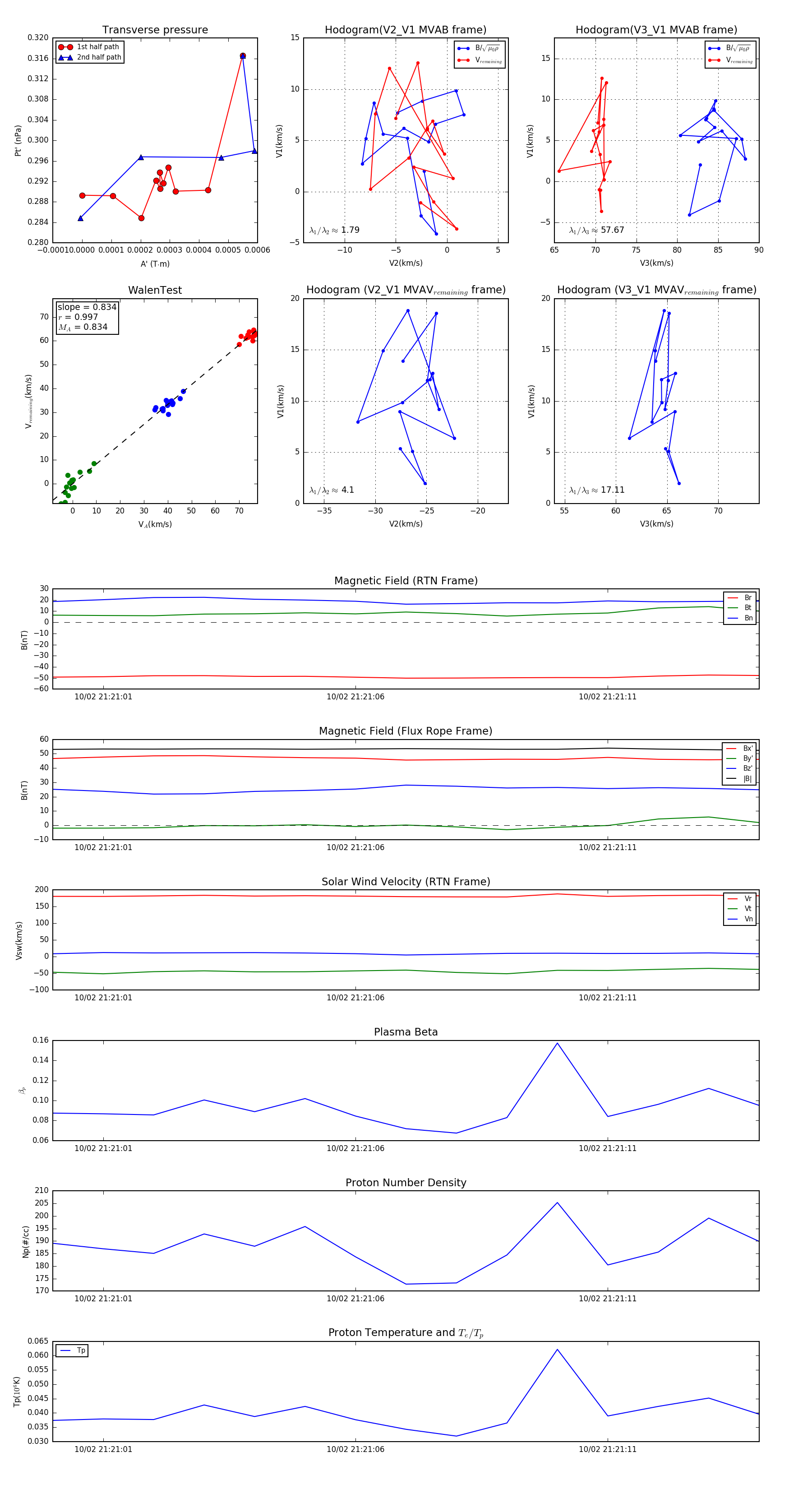
Flux Rope in 2023

Flux Rope Event 2023-10-02 21:21:00 ~ 2023-10-02 21:21:14 (15 seconds)


plot