HOME   LIST
‹–   –›

Flux Rope in 2023

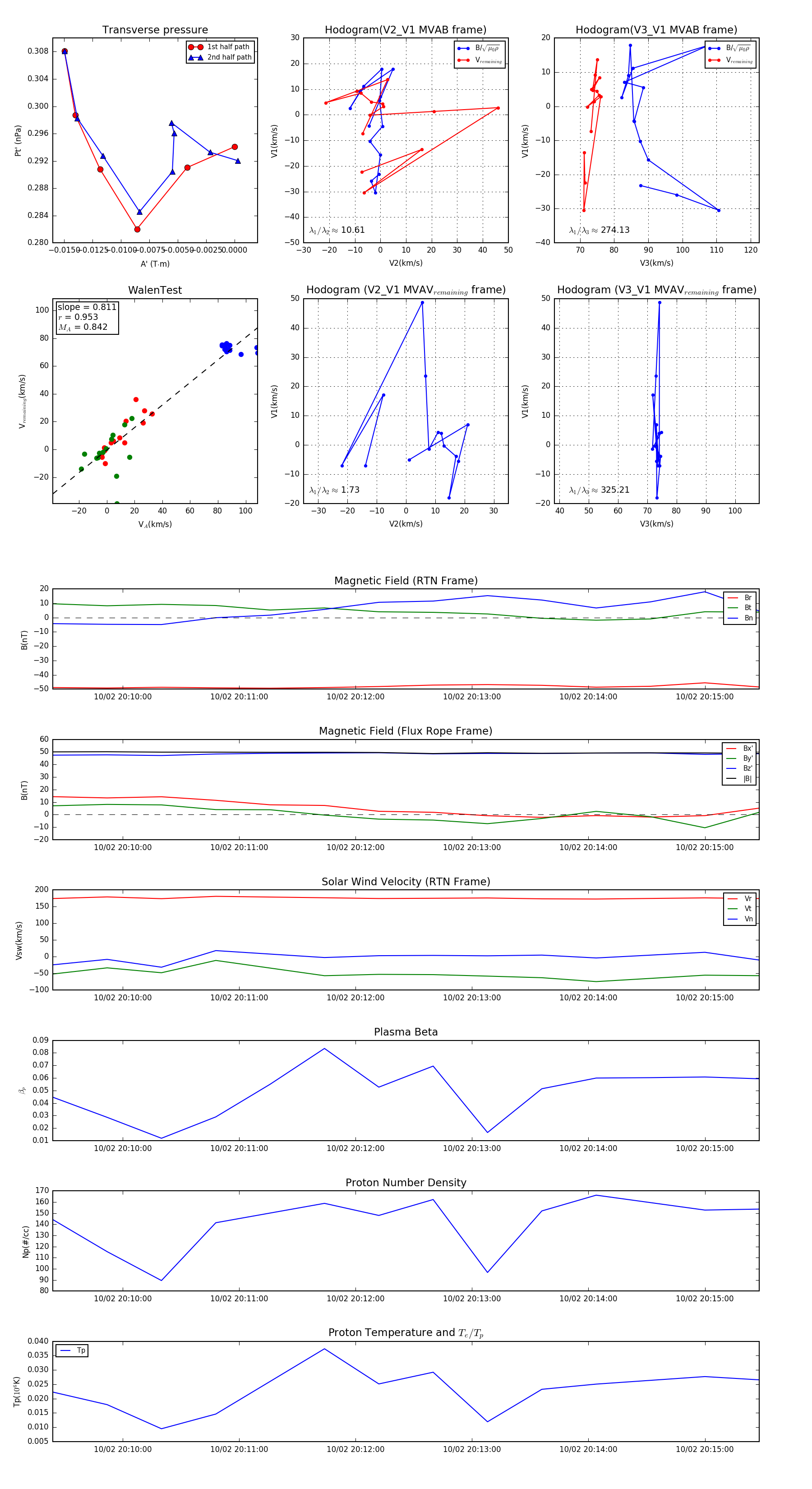
Flux Rope Event 2023-10-02 20:09:24 ~ 2023-10-02 20:15:28 (365 seconds)


plot