HOME   LIST
‹–   –›

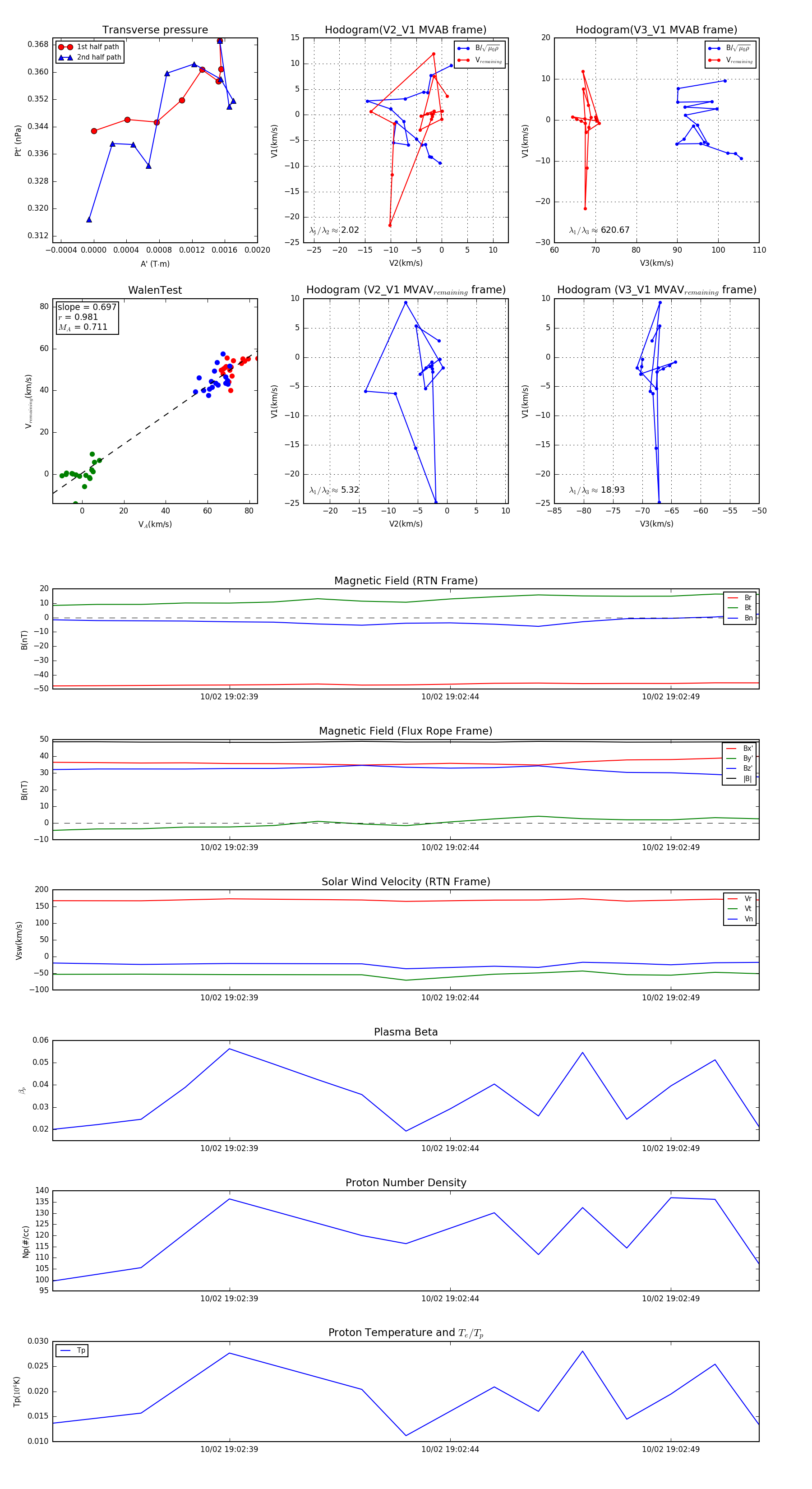
Flux Rope in 2023

Flux Rope Event 2023-10-02 19:02:35 ~ 2023-10-02 19:02:51 (17 seconds)


plot