HOME   LIST
‹–   –›

Flux Rope in 2023

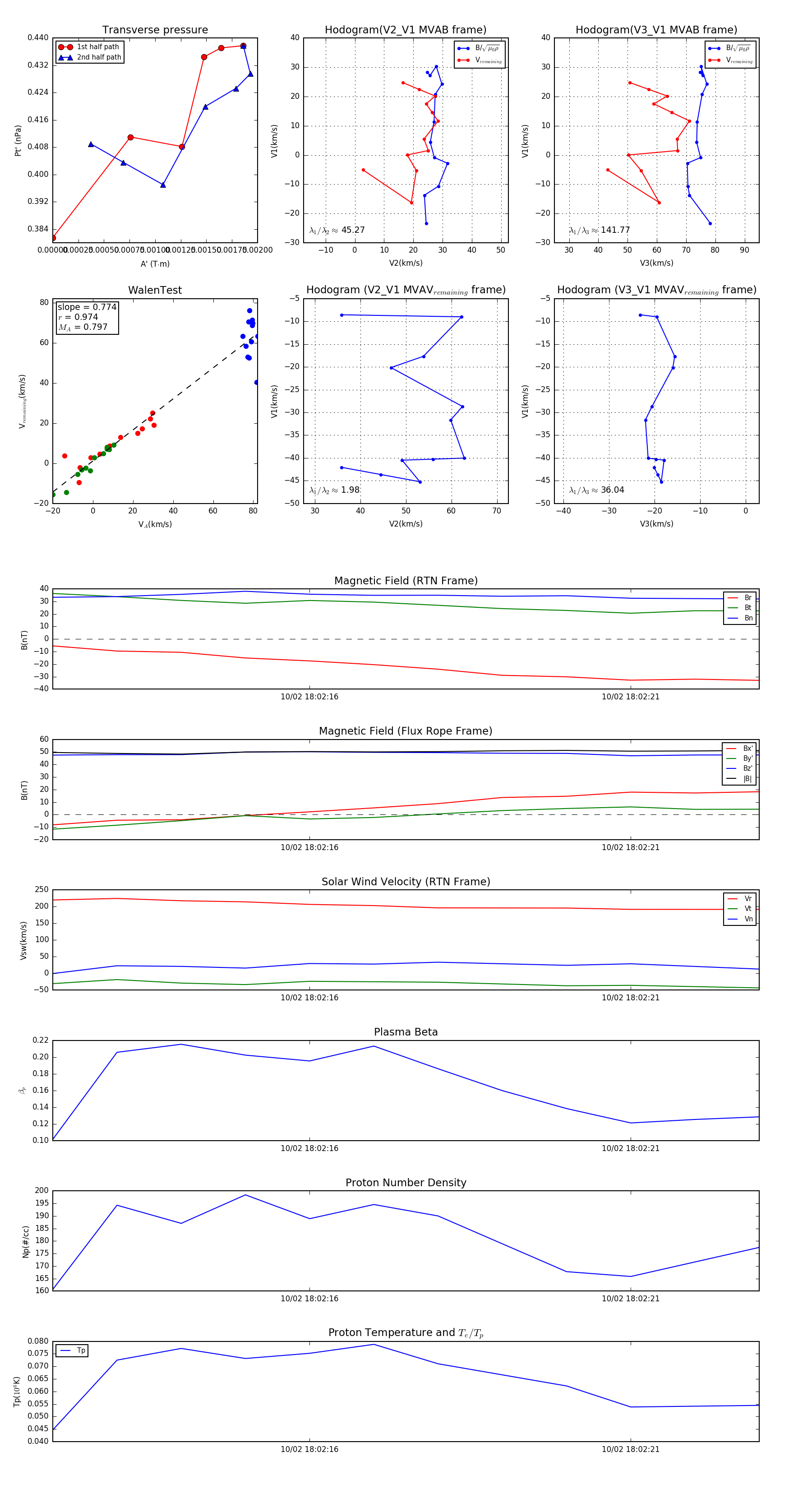
Flux Rope Event 2023-10-02 18:02:12 ~ 2023-10-02 18:02:23 (12 seconds)


plot