HOME   LIST
‹–   –›

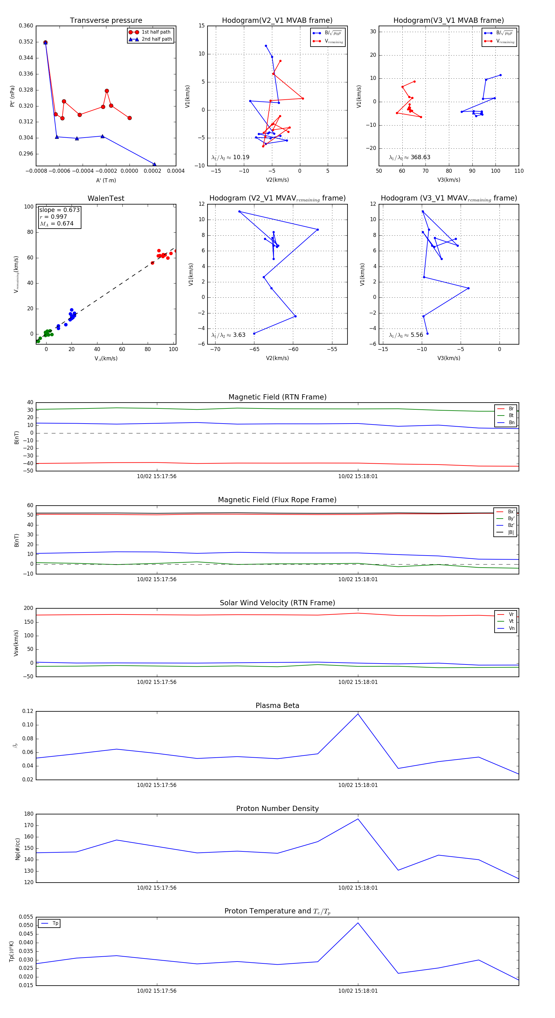
Flux Rope in 2023

Flux Rope Event 2023-10-02 15:17:53 ~ 2023-10-02 15:18:05 (13 seconds)


plot