HOME   LIST
‹–   –›

Flux Rope in 2023

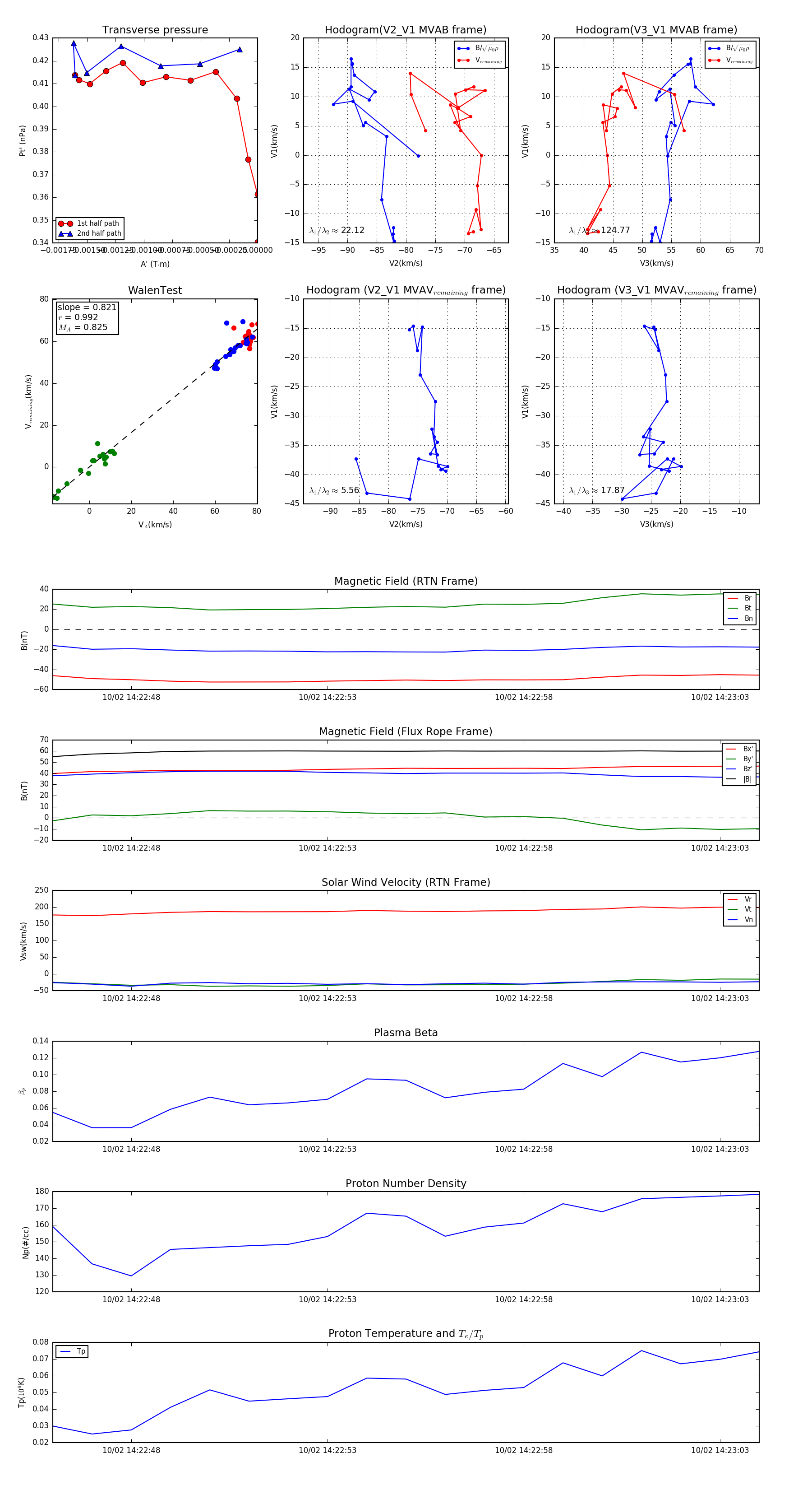
Flux Rope Event 2023-10-02 14:22:46 ~ 2023-10-02 14:23:04 (19 seconds)


plot