HOME   LIST
‹–   –›

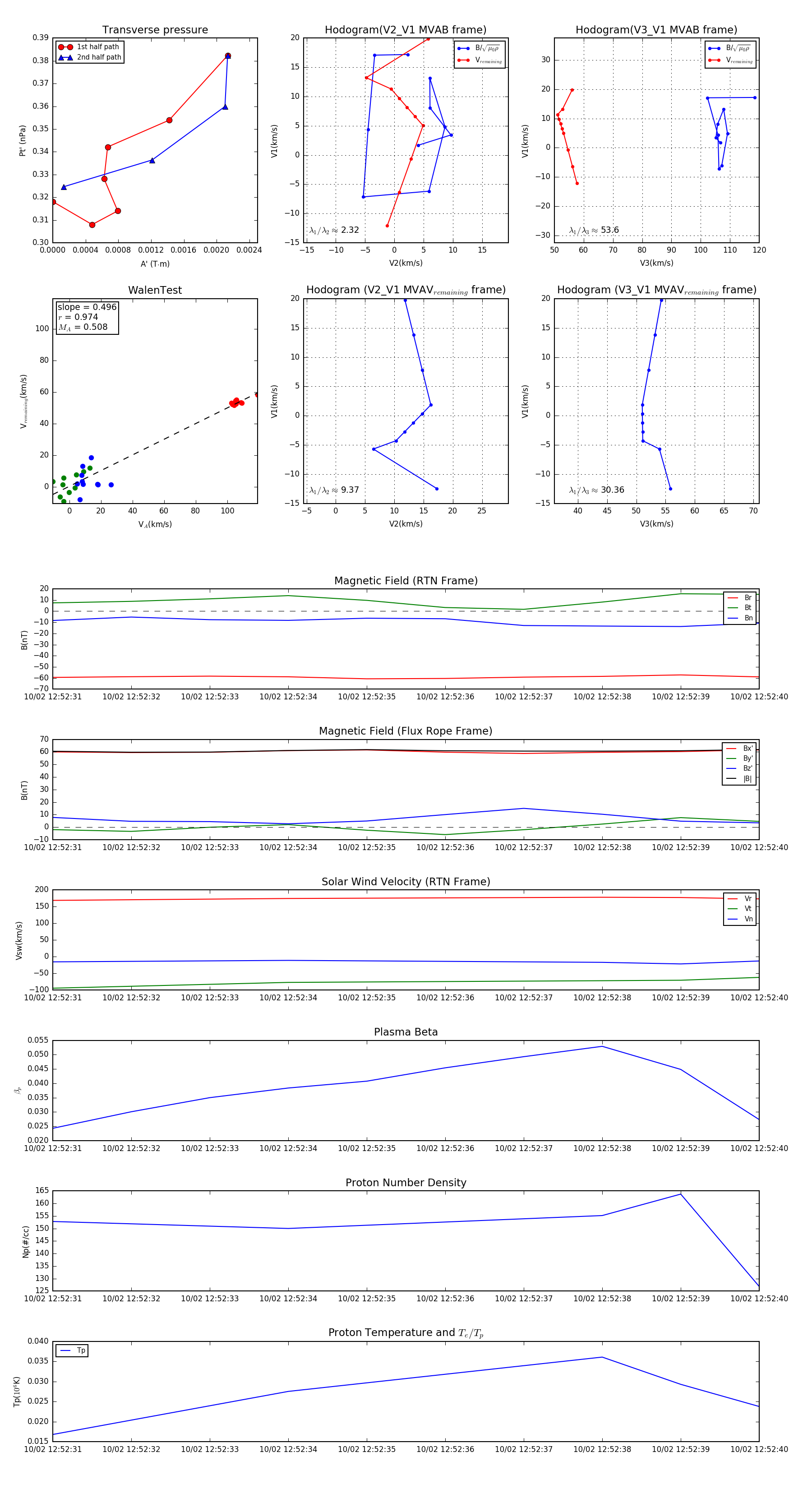
Flux Rope in 2023

Flux Rope Event 2023-10-02 12:52:31 ~ 2023-10-02 12:52:40 (10 seconds)


plot