HOME   LIST
‹–   –›

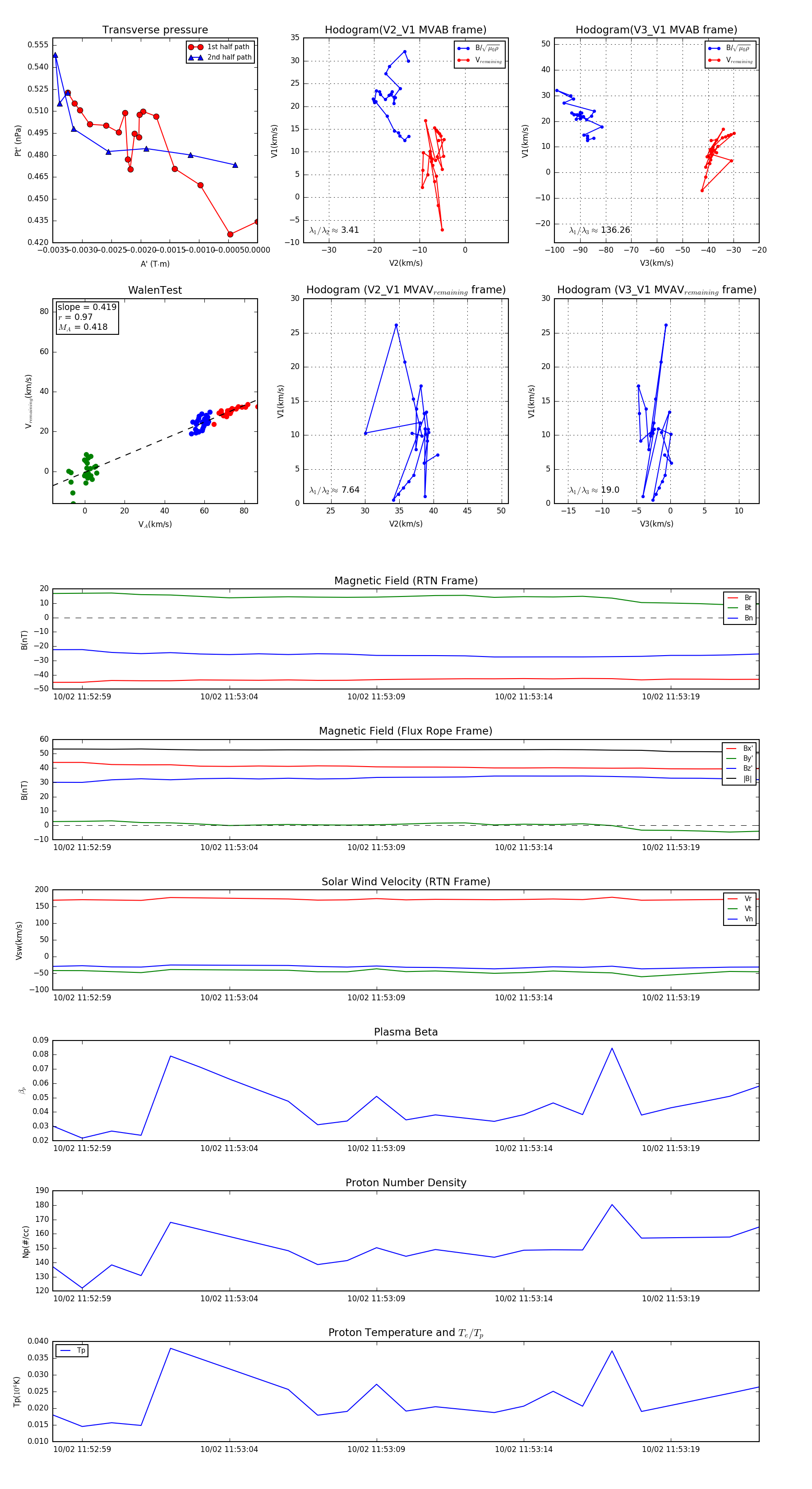
Flux Rope in 2023

Flux Rope Event 2023-10-02 11:52:58 ~ 2023-10-02 11:53:22 (25 seconds)


plot