HOME   LIST
‹–   –›

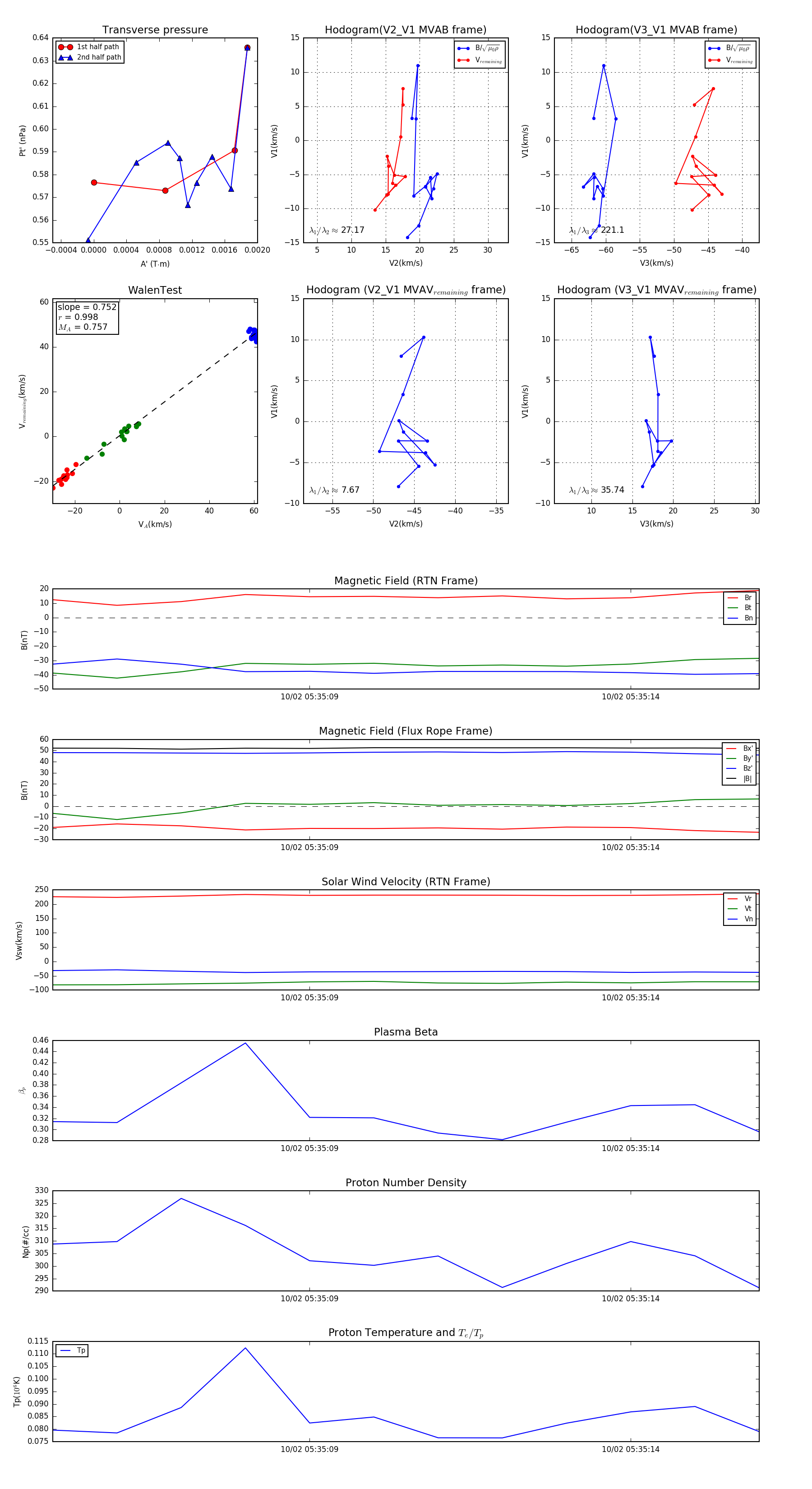
Flux Rope in 2023

Flux Rope Event 2023-10-02 05:35:05 ~ 2023-10-02 05:35:16 (12 seconds)


plot