HOME   LIST
‹–   –›

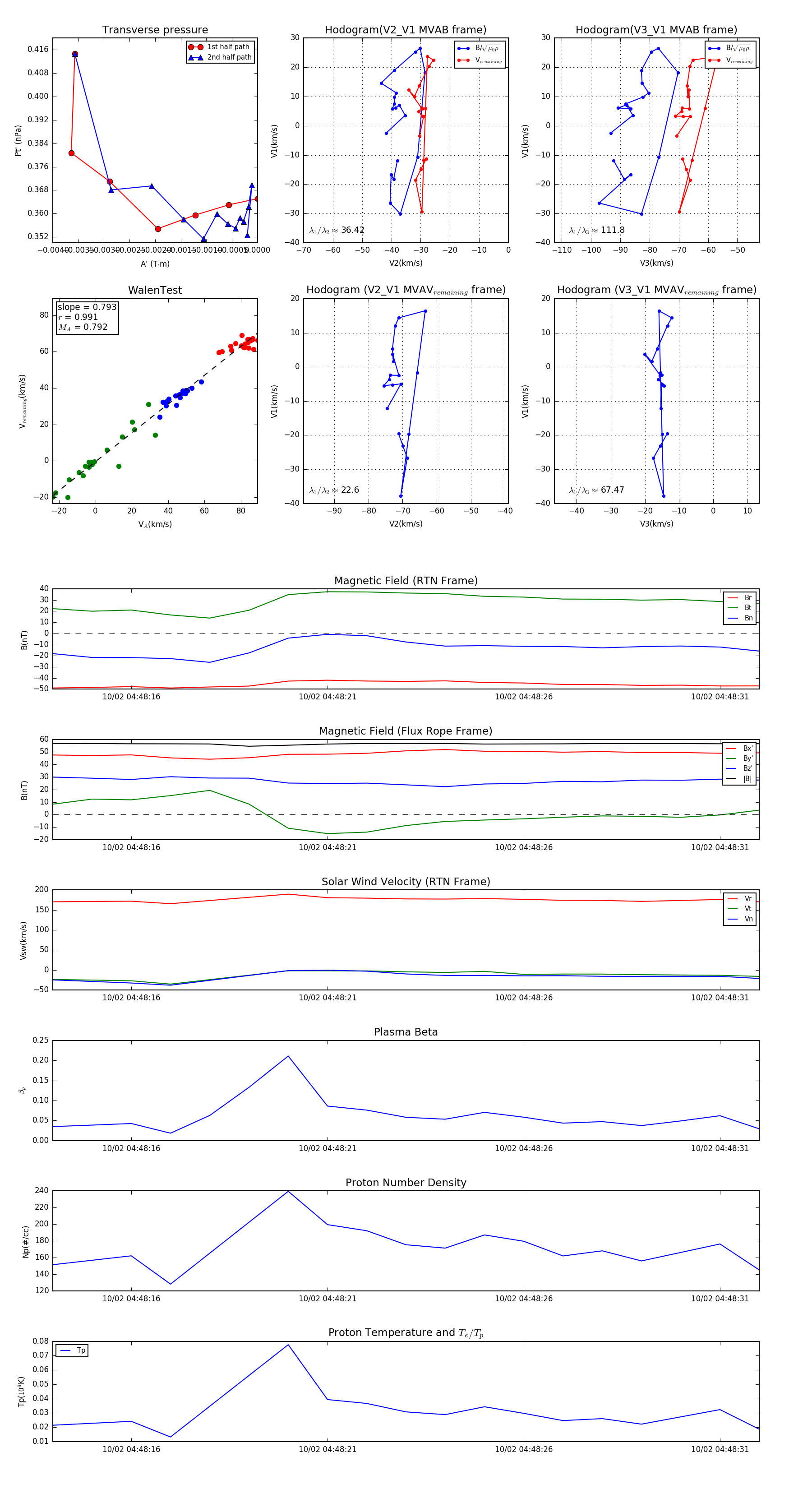
Flux Rope in 2023

Flux Rope Event 2023-10-02 04:48:14 ~ 2023-10-02 04:48:32 (19 seconds)


plot