HOME   LIST
‹–   –›

Flux Rope in 2023

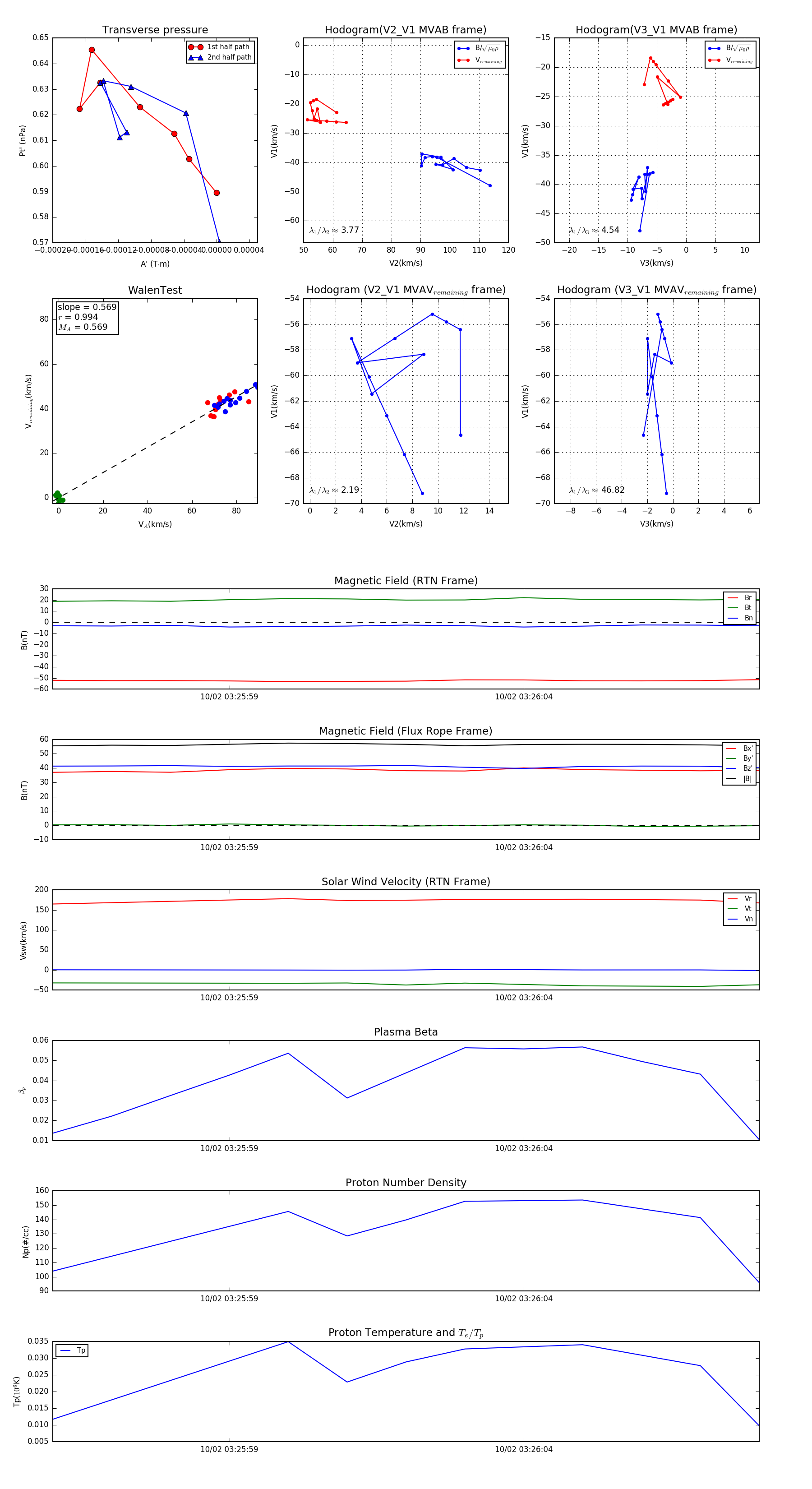
Flux Rope Event 2023-10-02 03:25:56 ~ 2023-10-02 03:26:08 (13 seconds)


plot