HOME   LIST
‹–   –›

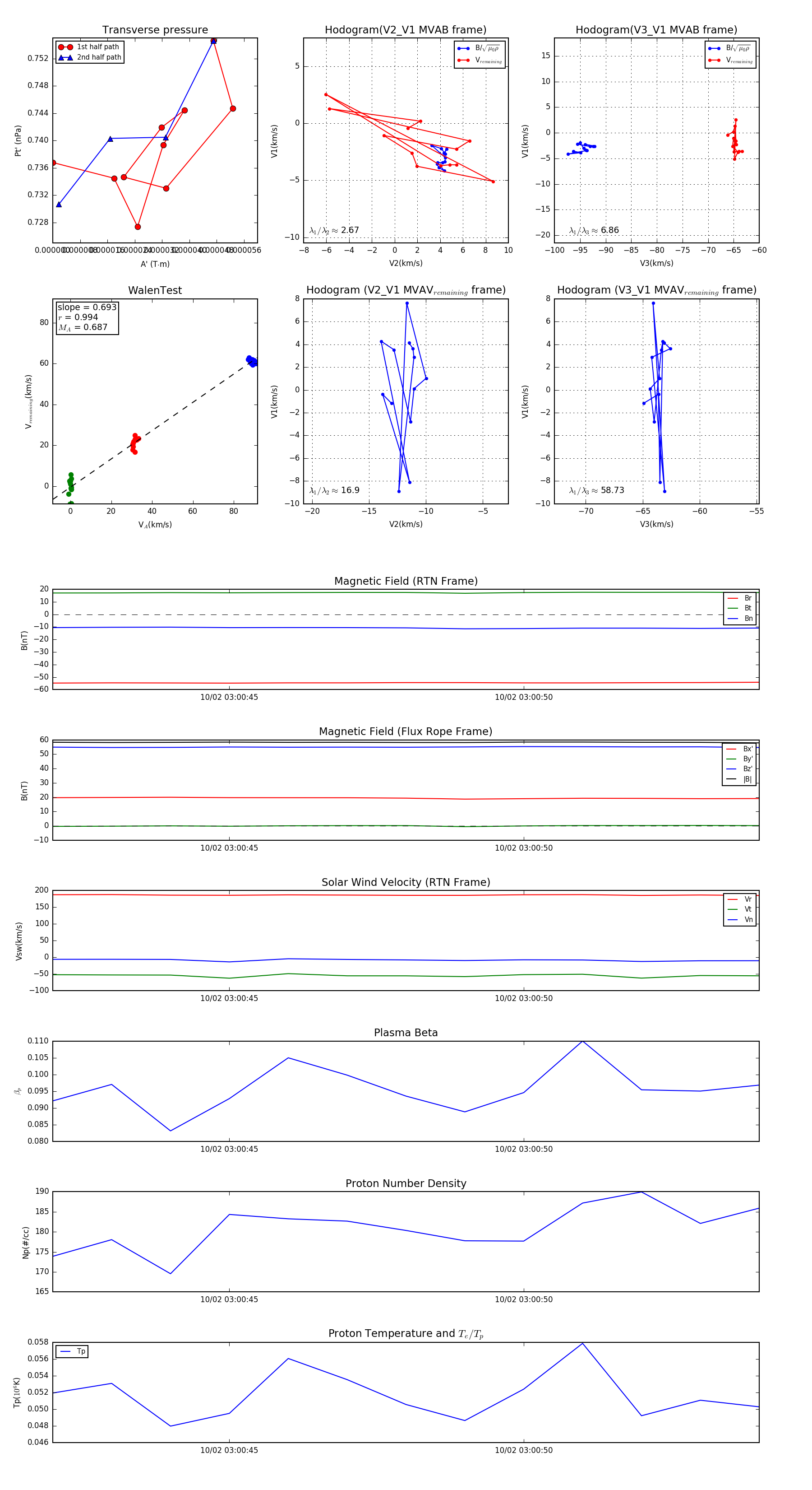
Flux Rope in 2023

Flux Rope Event 2023-10-02 03:00:42 ~ 2023-10-02 03:00:54 (13 seconds)


plot