HOME   LIST
‹–   –›

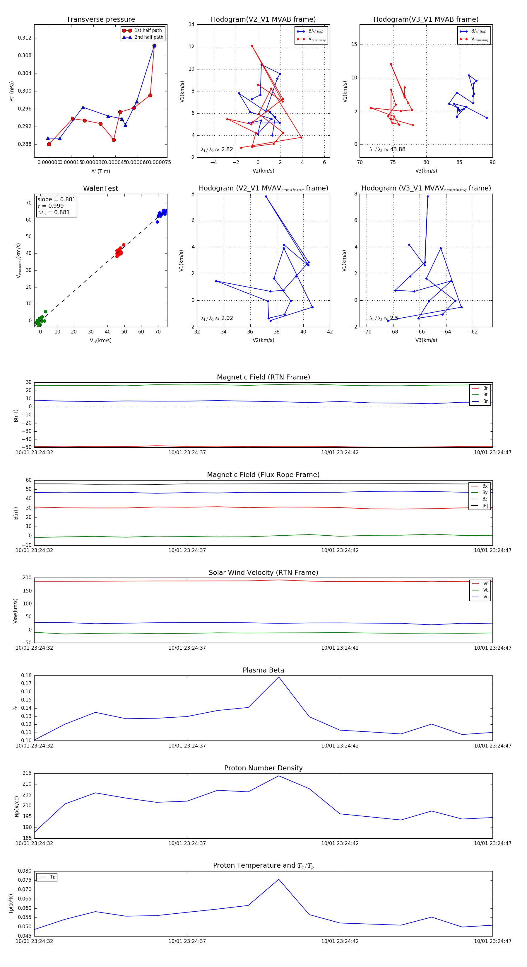
Flux Rope in 2023

Flux Rope Event 2023-10-01 23:24:32 ~ 2023-10-01 23:24:47 (16 seconds)


plot