HOME   LIST
‹–   –›

Flux Rope in 2023

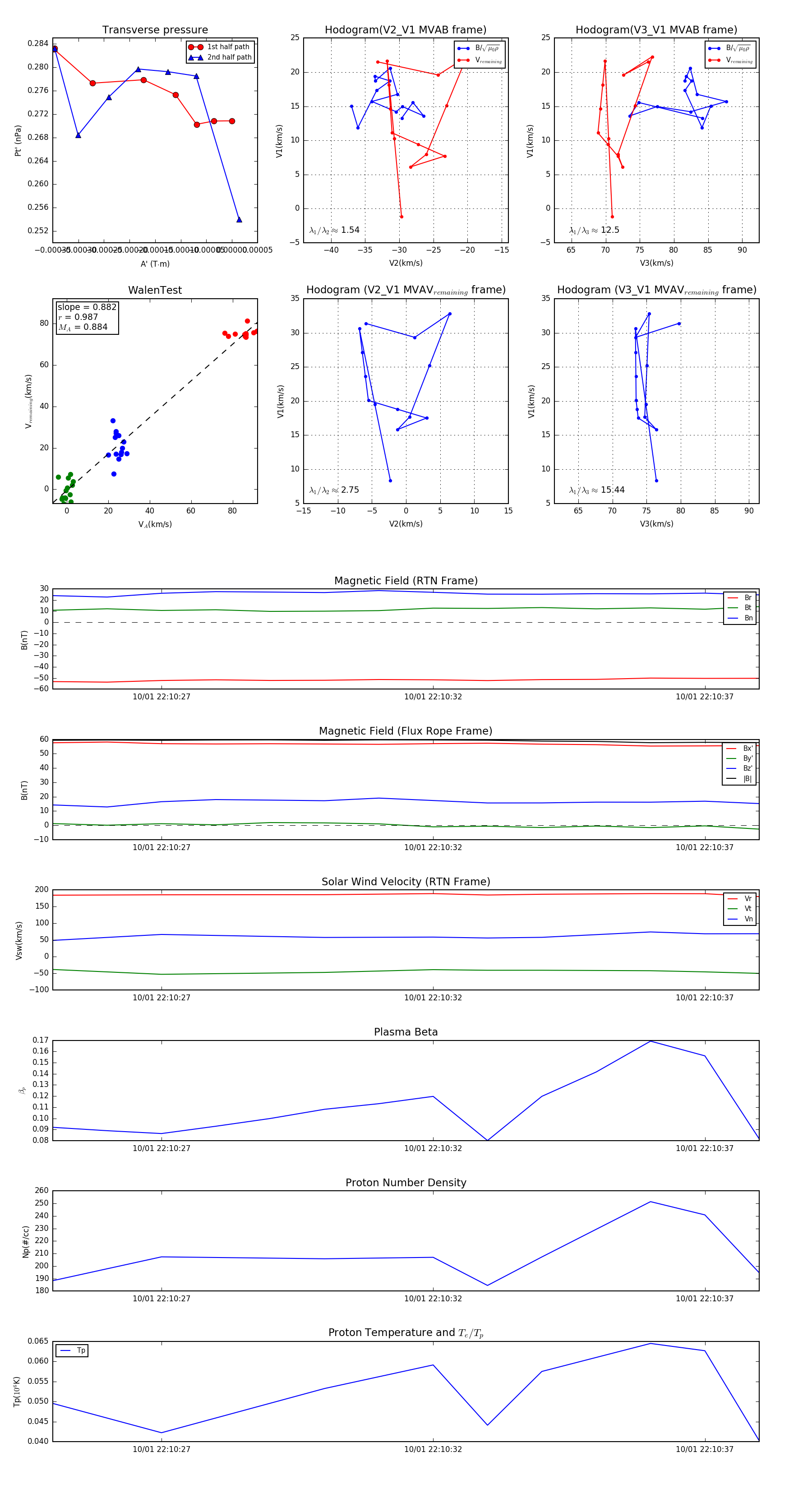
Flux Rope Event 2023-10-01 22:10:25 ~ 2023-10-01 22:10:38 (14 seconds)


plot