HOME   LIST
‹–   –›

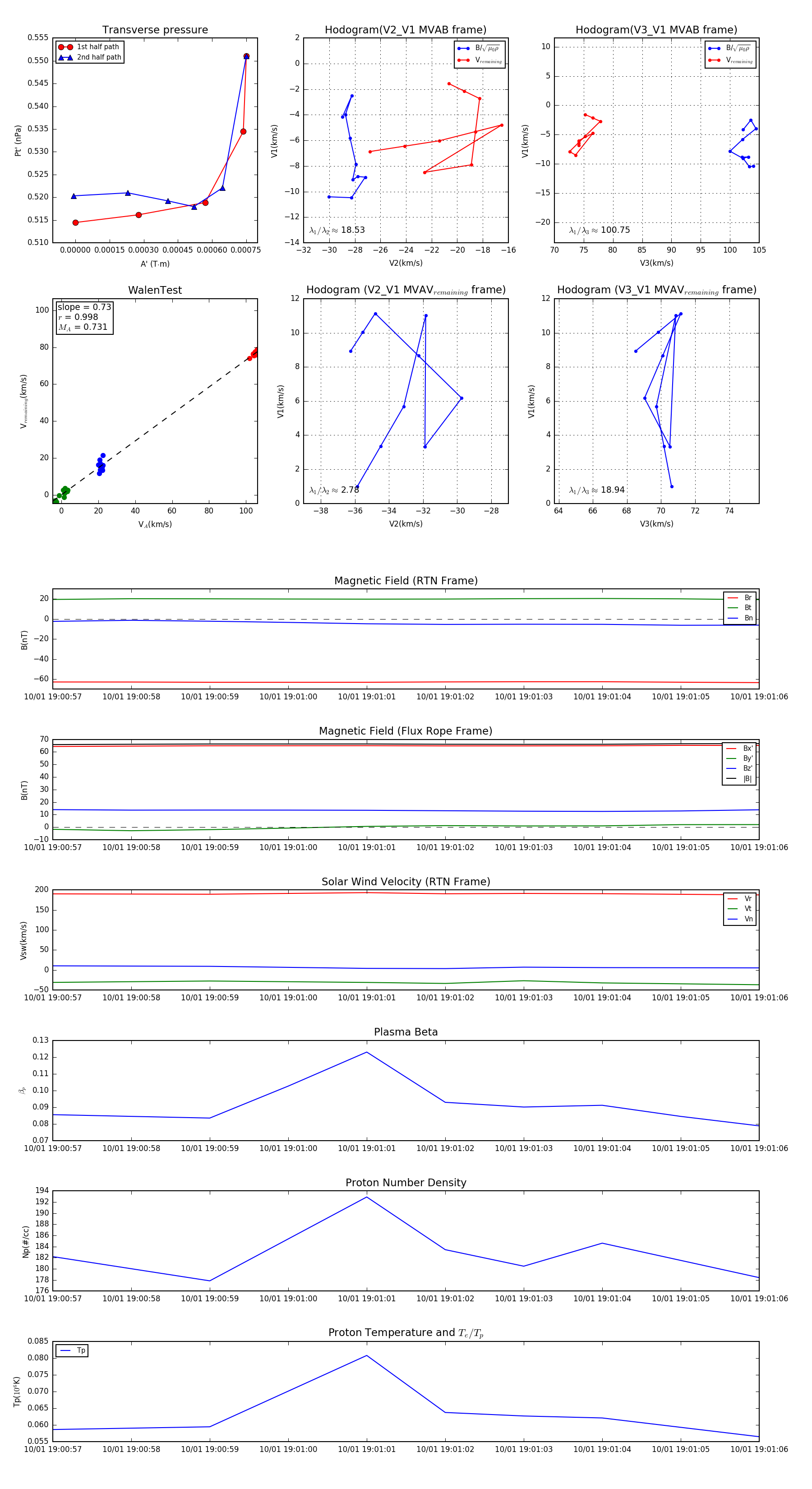
Flux Rope in 2023

Flux Rope Event 2023-10-01 19:00:57 ~ 2023-10-01 19:01:06 (10 seconds)


plot