HOME   LIST
‹–   –›

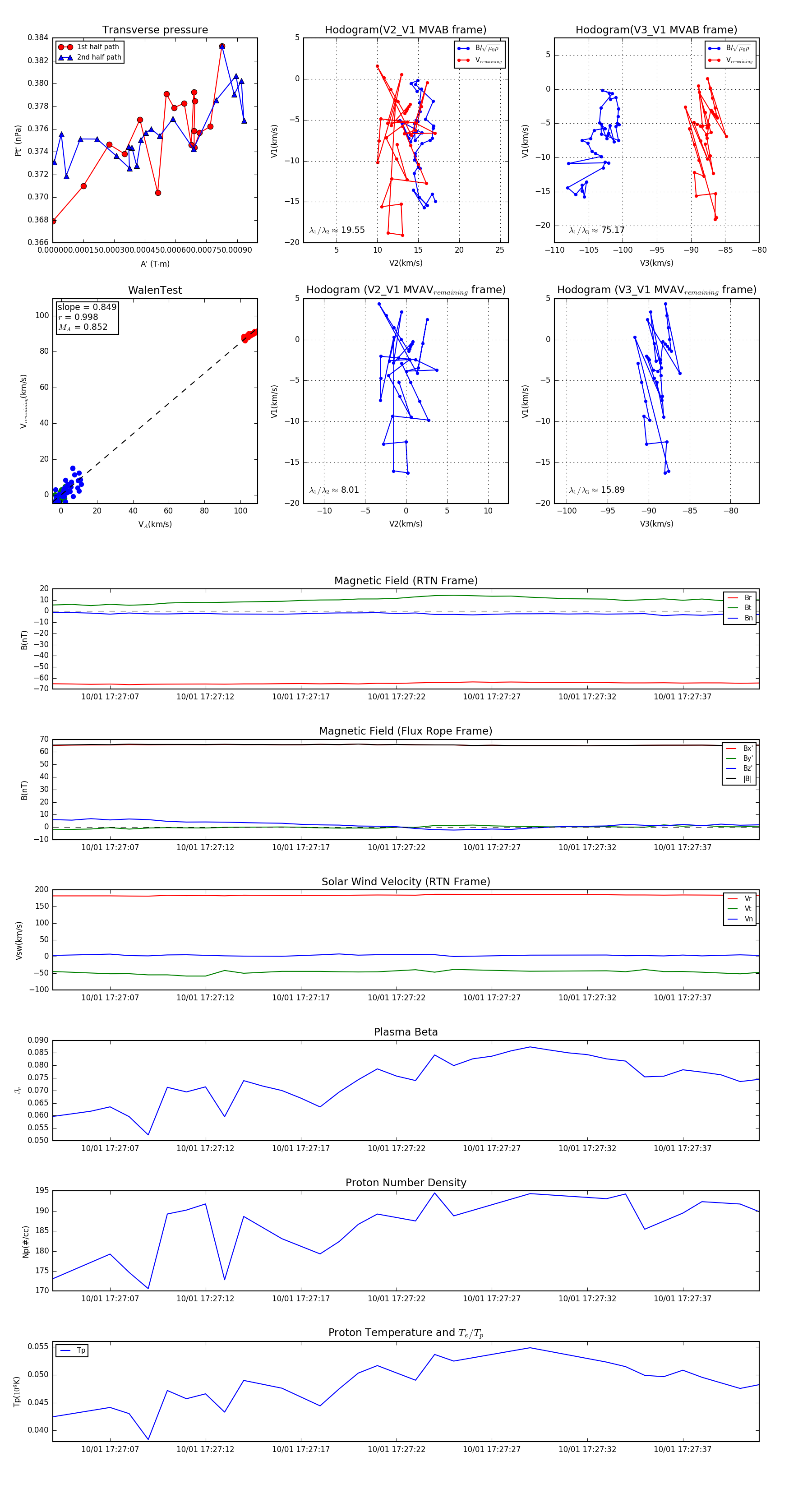
Flux Rope in 2023

Flux Rope Event 2023-10-01 17:27:04 ~ 2023-10-01 17:27:41 (38 seconds)


plot