HOME   LIST
‹–   –›

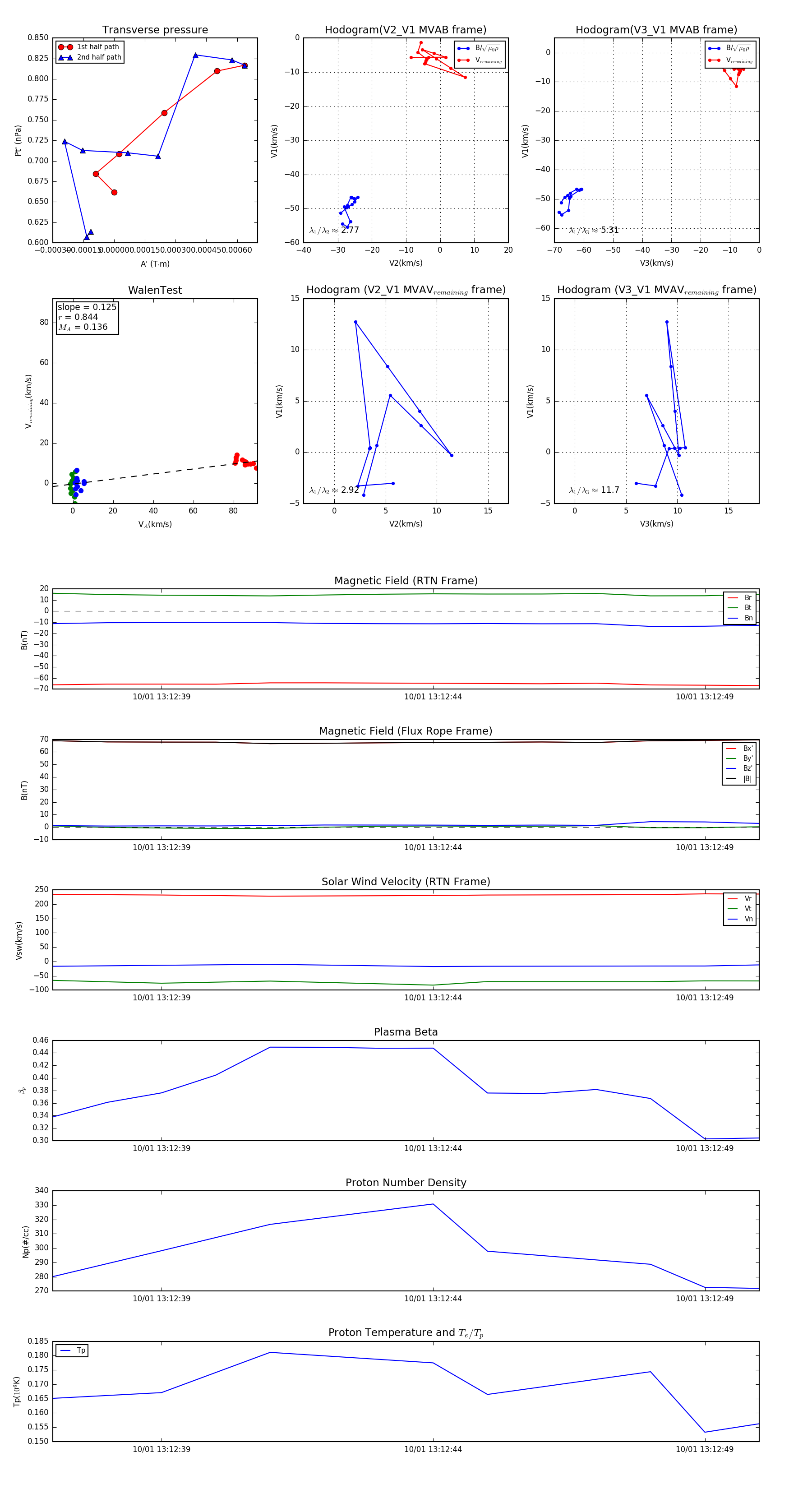
Flux Rope in 2023

Flux Rope Event 2023-10-01 13:12:37 ~ 2023-10-01 13:12:50 (14 seconds)


plot