HOME   LIST
‹–   –›

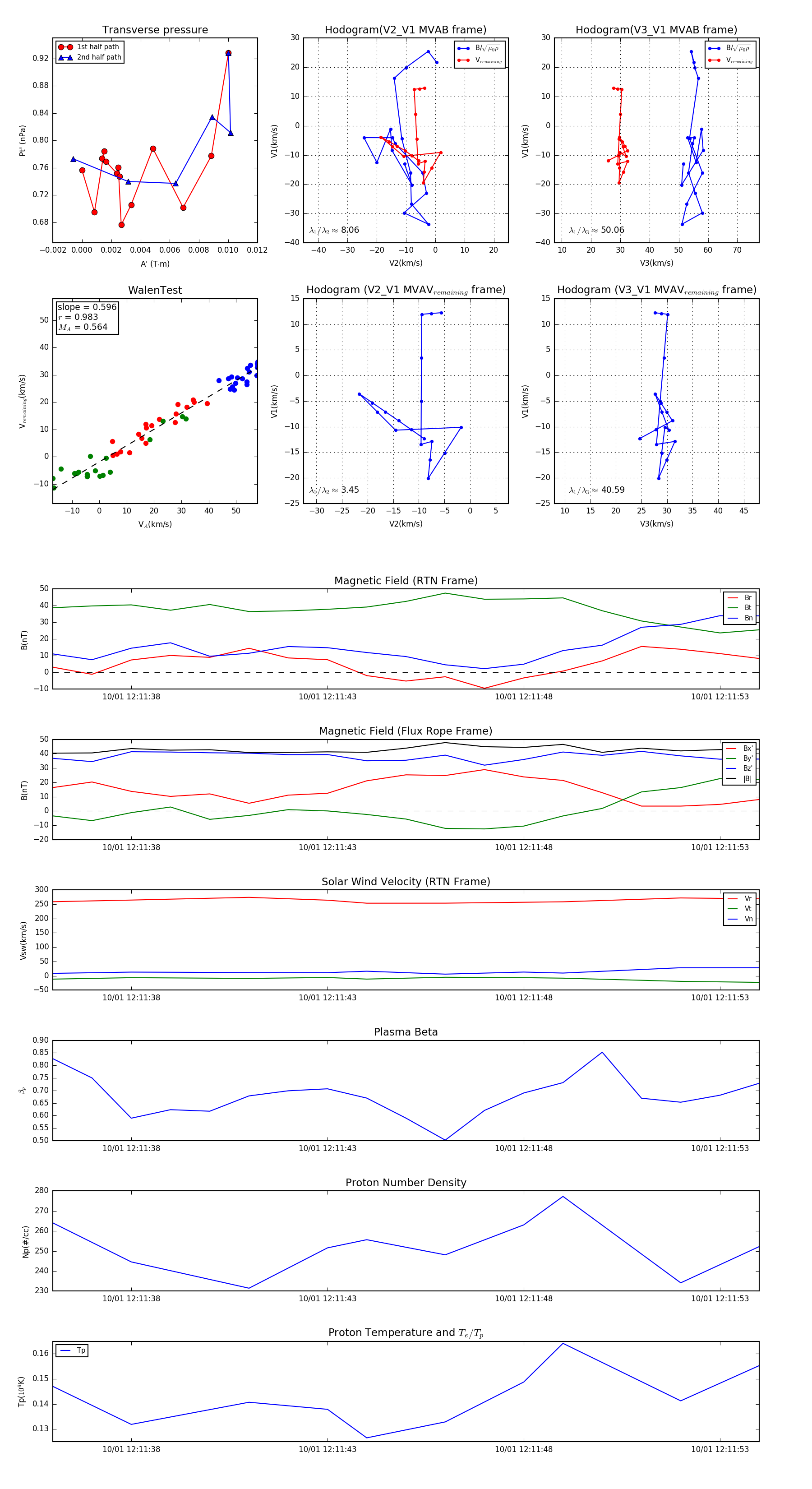
Flux Rope in 2023

Flux Rope Event 2023-10-01 12:11:36 ~ 2023-10-01 12:11:54 (19 seconds)


plot