HOME   LIST
‹–   –›

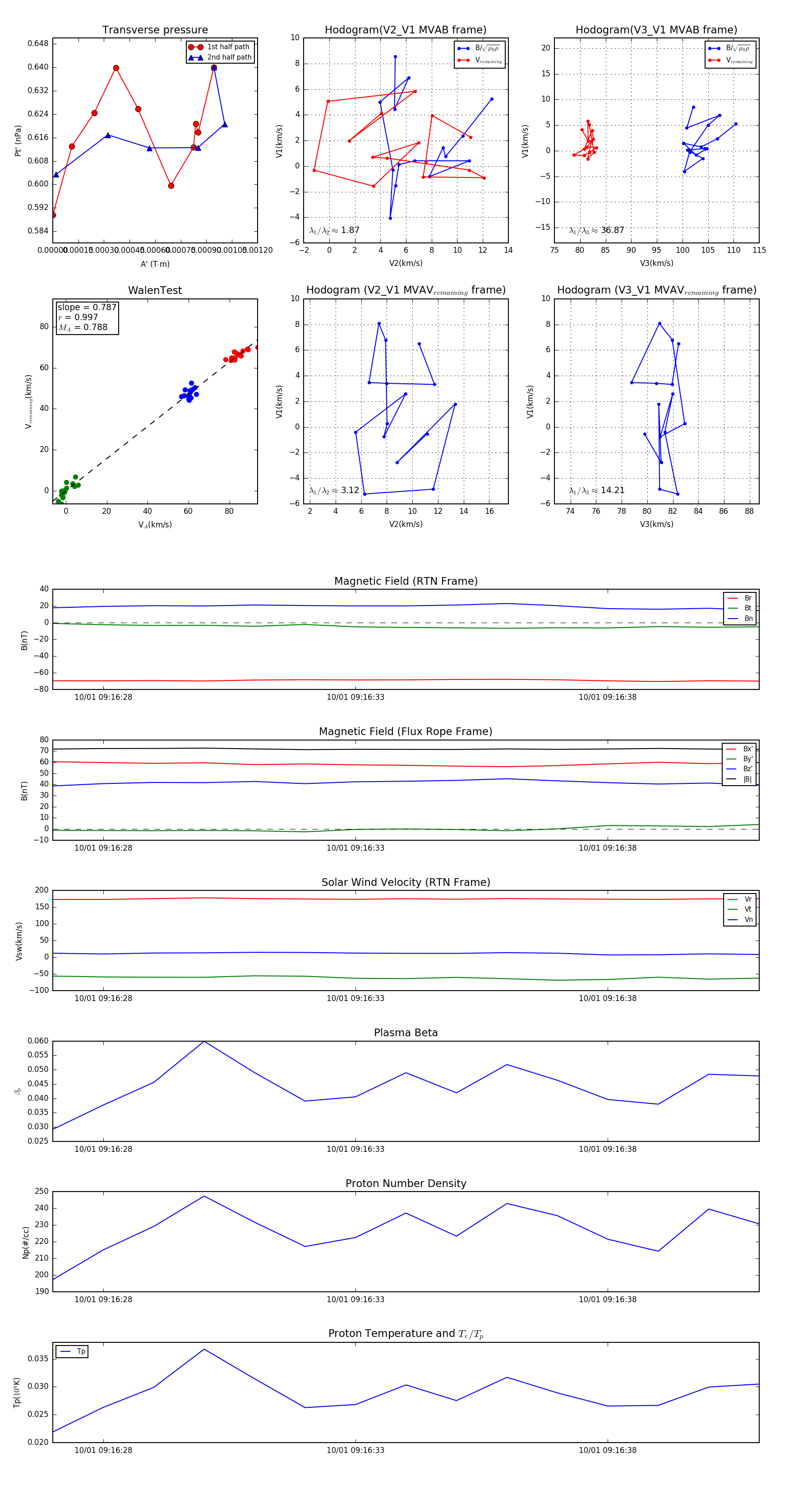
Flux Rope in 2023

Flux Rope Event 2023-10-01 09:16:27 ~ 2023-10-01 09:16:41 (15 seconds)


plot