HOME   LIST
‹–   –›

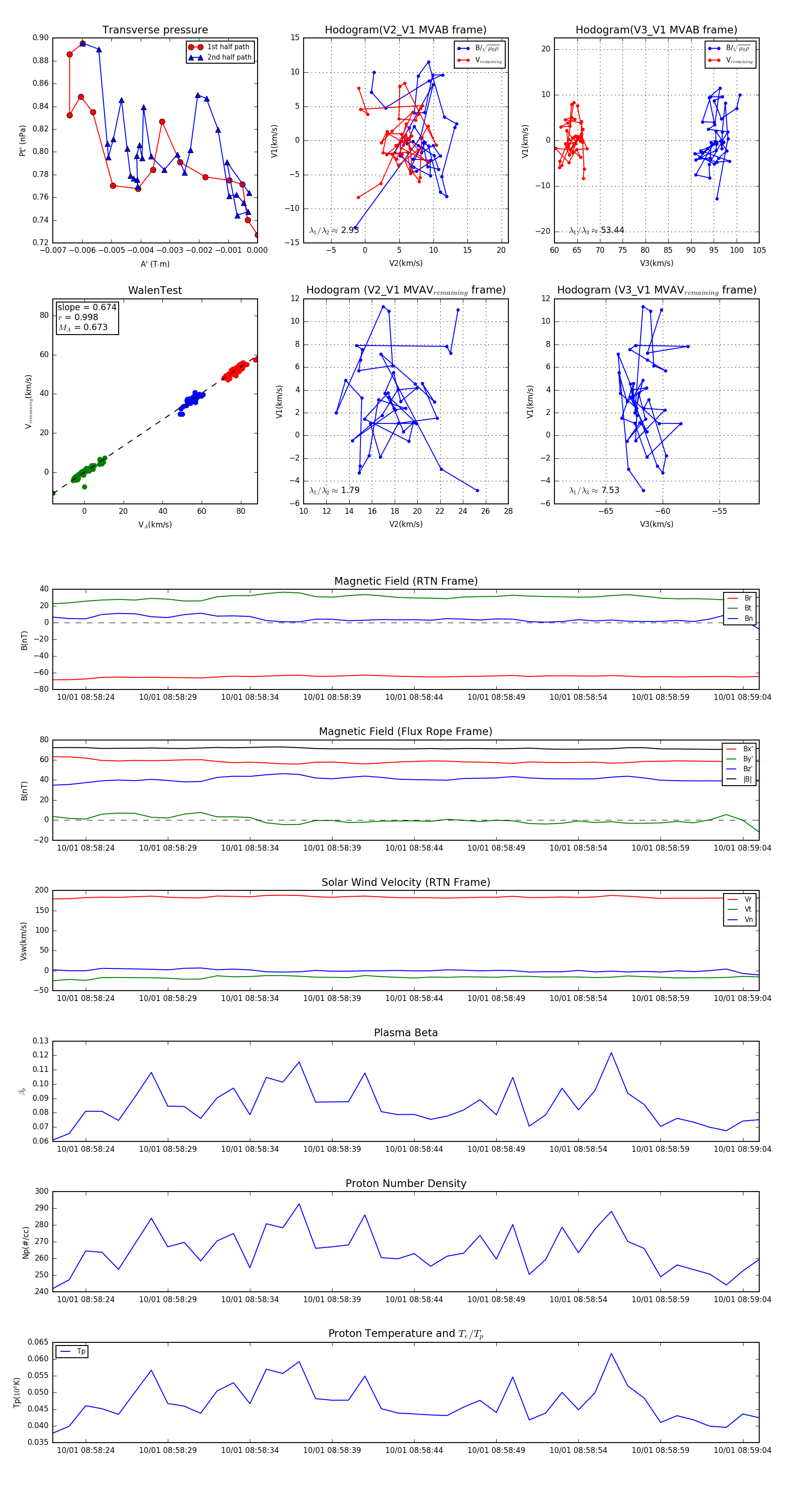
Flux Rope in 2023

Flux Rope Event 2023-10-01 08:58:22 ~ 2023-10-01 08:59:05 (44 seconds)


plot