HOME   LIST
‹–   –›

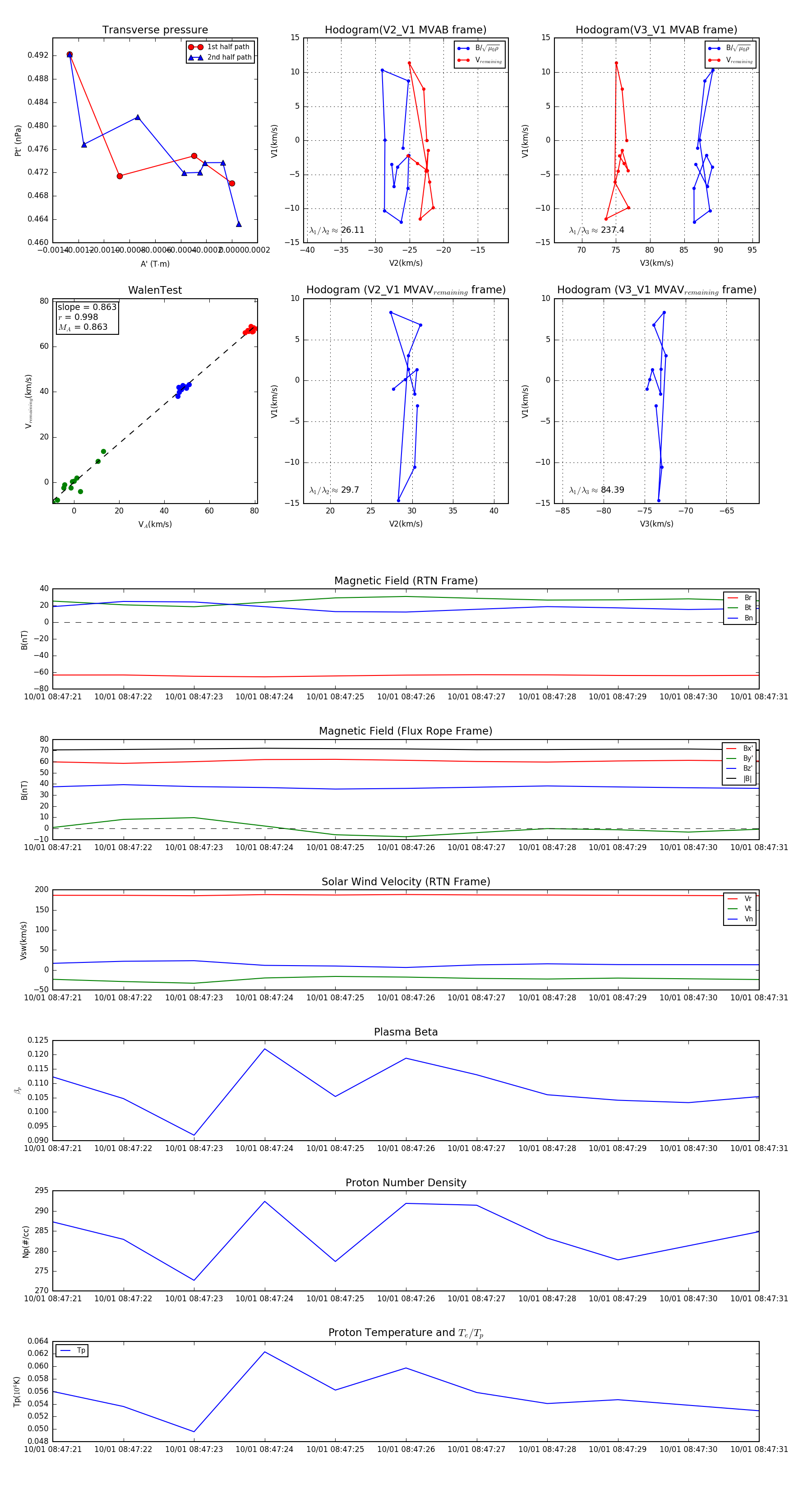
Flux Rope in 2023

Flux Rope Event 2023-10-01 08:47:21 ~ 2023-10-01 08:47:31 (11 seconds)


plot